微流控技术彻底改变了用于药物和基因递送的纳米载体的合成方式,为治疗性纳米颗粒的制备提供了无与伦比的精度和效率。由此制备的纳米载体成为突破生物屏障的变革性手段,能够增强靶向性、胞内转运效率和治疗效果,尤其适用于中枢神经系统疾病、癌症等难治性疾病的治疗。

近期,伊朗德黑兰医科大学研究人员发表综述,聚焦基于微流控技术的纳米载体在治疗递送系统中的应用,系统阐述其技术优势、创新方向、现存挑战及未来前景。相关研究成果以“Microfluidic-based nanocarriers for overcoming biological barriers in therapeutic delivery systems”为题,发表于期刊《Nanoscale》。
本文要点:
1、该综述聚焦微流控技术在纳米载体合成中的应用,指出其通过精准控制纳米载体的尺寸、组成和释放特性,有效解决了传统治疗递送系统(TDS)靶向性差、生物利用度低、全身毒性高等问题
2、重点介绍了液滴微流控、流动聚焦等关键技术,以及AI与机器学习在优化合成流程中的作用,同时分析了该领域在规模化生产、成本效益、监管合规等方面的挑战。
3、展望了其在成像、诊断和个性化医疗等领域的未来应用,强调微流控基纳米载体对推进纳米医学发展的变革性意义。
一张图读懂全文


针对血脑屏障(BBB)这一治疗中枢神经系统(CNS)疾病的关键障碍,微流控基纳米载体有哪些具体解决方案?
BBB对大多数药物具有高度选择性,微流控基纳米载体通过以下策略实现BBB穿透:
1、表面配体修饰:利用微流控技术合成纳米载体后,通过“后插入”或表面工程引入BBB靶向配体,如:
肽修饰:Han等(2025)通过微流控混合系统制备RVG29、T7等肽修饰LNPs,其中RVG29-LNPs可显著增强神经元mRNA转染,降低肝脏摄取;
抗体/载脂蛋白修饰:如mApoE修饰载体,利用BBB表面受体介导的转胞吞作用进入脑内。
2、载体特性优化:通过微流控精准控制载体尺寸(如30nm左右的负电纳米颗粒更易穿透BBB)、表面电荷,减少被BBB内皮细胞排斥的概率;
3、利用疾病状态下的BBB变化:如在胶质母细胞瘤、中风等疾病中,BBB完整性受损,微流控可定制载体(如酶可降解涂层载体),利用该特性提升脑内递送效率。例如,Sadat Razavi等开发的壳聚糖基载体,通过电荷调节与疾病诱导的BBB破坏,实现阿尔茨海默病、帕金森病的药物递送。

图1:微流控技术助力纳米载体跨越生物屏障的机制图。展示纳米载体在全身、细胞外、细胞内层面面临的关键生物屏障(如免疫清除、血脑屏障、溶酶体降解),对应微流控技术的解决方案(如控制尺寸形状、靶向功能化、精准包裹药物),体现微流控如何针对性突破屏障以提升纳米载体效能。

图2:纳米载体的微流控合成方法示意图。A 为微流控微滴发生器:将载体与遗传物质溶液包裹在不相溶油相中,形成单分散微滴/气泡,实现纳米载体精准合成;B 为微流控连续流系统:载体与质粒分别进入不同通道,可控混合以高效、可重复合成纳米载体。

图3:微流控涡旋聚焦(MVF)装置设计与制造图。A 为装置流体结构示意图(含环形交汇点、锥形混合区)及尺寸标注;B 为水与乙醇共流的模拟图(流线、浓度分布);C 为不同距离处的径向溶剂浓度曲线;D、E 分别为脂质体平均直径与归一化尺寸分布,验证该装置可在 60 mL/min 总流量下调控脂质体尺寸(27-100 nm)且保持均一性。

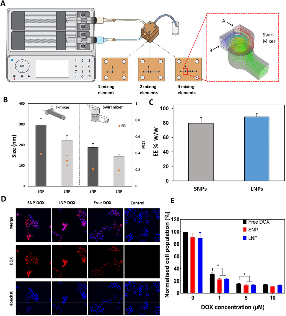
图4:微流控旋流混合器设计与性能图。A 为旋流混合器结构(含 1/2/4 个可调混合元件),通过产生旋流实现快速均匀混合;B 对比 T 型混合器与旋流混合器生成的 SNPs、LNPs,显示后者颗粒更小、PDI 更低;C 为旋流混合器制备的 SNPs、LNPs 对阿霉素的包封效率;D 为三种药物(游离 DOX、SNP-DOX、LNP-DOX)在 HCT 116 细胞中的摄取荧光图;E 为三种药物处理后的细胞存活情况,体现载体的优势。

图5:离子强度对微流控合成隐形阳离子脂质体(SCLs)的影响图。A、B 分别为低、高离子强度环境下 SCLs 形成示意图,高离子强度通过增强疏水作用促进脂质双层有序自组装;C 为不同 PBS 浓度(0-50 mM)下 SCLs 的粒径分布曲线,验证离子强度对颗粒均一性的调控作用。

图6:细胞特异性脂质纳米颗粒(LNPs)设计与性能图。A 为 LNP 结构示意图(含可电离脂质、胆固醇、DSPC、PEG),强调脂质尾部对稳定性和递送效率的影响;B 为不同脂质 LNP 的粒径与 zeta 电位随时间变化;C-E 分别为 mRNA 包封效率、粒径稳定性、PDI 稳定性数据;G、H 通过荧光实验与定量分析,展示不同脂质 LNP 对 B16F10(上皮)、CT26(成纤维)、Raw264.7(巨噬细胞)的细胞特异性递送效率。

图7:微流控纳米载体合成的挑战与机遇模型图。以合成过程为核心,围绕四大维度:挑战(规模化、成本、复杂性、储存);最新进展(QbD 策略、流量控制、稳定配方、非冷冻储存);生物屏障(免疫清除、血脑屏障等);未来方向(系统优化、成本降低、技术整合、产学研合作),全面呈现该领域核心框架。

图8:单分散 PLGA 微滴制备与 AI 建模示意图。A-C 分别为单通道、七通道并行、双乳液微流控装置制备 PLGA 微滴的过程;D 为人工神经网络(ANN)模型结构,利用微滴数据训练模型以预测 PLGA 颗粒尺寸,提升合成可控性。
论文链接:https://doi.org/10.1039/D5NR02322J
(本文仅供参考学习及传递微流控研究成果,版权归原作者所有,如侵犯权益,请联系删除)






