

导读:
近期,有研究人员发表综述,系统梳理了水凝胶微粒(HMP)的天然与合成组成材料、五种核心制备技术及可注射性、多孔性等关键特性,同时聚焦其在药物/细胞递送、3D生物打印及组织工程支架设计中的应用价值,并指出了规模化生产等现存挑战与未来发展方向。相关研究成果以“Hydrogel microparticle systems: fabrication, behaviors, functional properties and their advantages for drug delivery and scaffold designing”为题目,发表于期刊《Materials Today Chemistry》。
本文要点:
1、水凝胶微粒(亦称微凝胶)是由三维交联聚合物网络构成的体系,能够吸收并保留数倍于自重的水分。
2、其独特且可调控的性能,例如可控释放、生物相容性、可调降解性、多孔性、可注射性与异质性,使其在生物医学应用、组织工程和支架设计中展现出巨大潜力。
3、本文综述了微凝胶的组成、制备技术、行为特性及多样化的功能属性(如可注射性、孔隙率和异质性),并探讨了其在药物与细胞递送、组织工程、3D生物打印(作为生物墨水)以及模拟细胞外基质的支架设计中的应用。
4、最后,文章指出了微凝胶在生物医学领域面临的挑战与未来前景,以期为后续研究提供参考。
一张图读懂全文




图1. 水凝胶微粒(HMP)系统组成示意图

图2. HMP主流制备技术示意图

图3. HMP的行为与功能特性示意图

图4. A)GOx修饰的PAA基微凝胶的合成及药物释放特性,B)pH响应型DWLM药物递送系统的合成及抗菌效果

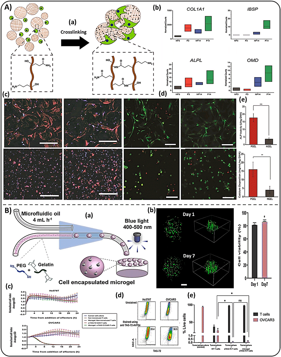
图5. A)明胶基可注射微孔水凝胶用于骨组织修复,B)通过基于移液管吸头的微流控装置生成微凝胶,用于CAR-T细胞递送

图6. A)可注射明胶微凝胶基复合生物墨水用于3D生物打印,B)由微凝胶组装体构成的可注射热响应颗粒状水凝胶
论文链接:https://doi.org/10.1016/j.mtchem.2025.103110
(本文仅供参考学习及传递微流控研究成果,版权归原作者所有,如侵犯权益,请联系删除)






