

导读:
椎间盘退变(IVDD)主要由氧化应激引发,导致髓核细胞衰老、细胞外基质(ECM)降解,现有治疗难以精准改善退变微环境。近期,华中科技大学同济医学院附属同济医院骨科吴华教授、方忠副教授、鲍兴博士等人利用微流控技术研发出一种pH响应型锶功能化双网络微球(rSA-HHS) ,该系统可在退变椎间盘的酸性微环境中可控释放锶离子,通过清除活性氧、调控PI3K/Akt信号通路及抑制炎症反应,实现髓核细胞保护与ECM再生,为IVDD提供了精准的多靶点治疗方案。相关研究以“Microenvironment-targeted strontium delivery system reshapes redox homeostasis to halt degenerative cascades in intervertebral discs”为题目,发表于期刊《Journal of Controlled Release》。
本文要点:
1、针对椎间盘退变(IVDD)中氧化应激导致的细胞衰老及细胞外基质破坏,本研究利用微流控技术开发了一种pH响应型锶功能化双网络微球(rSA-HHS)。
2、该系统由RGD修饰海藻酸盐提供力学支撑并增强细胞黏附,组氨酸接枝透明质酸实现酸性环境下降解并清除活性氧,锶离子(Sr²⁺)通过多齿配位结合以调控抗氧化反应。
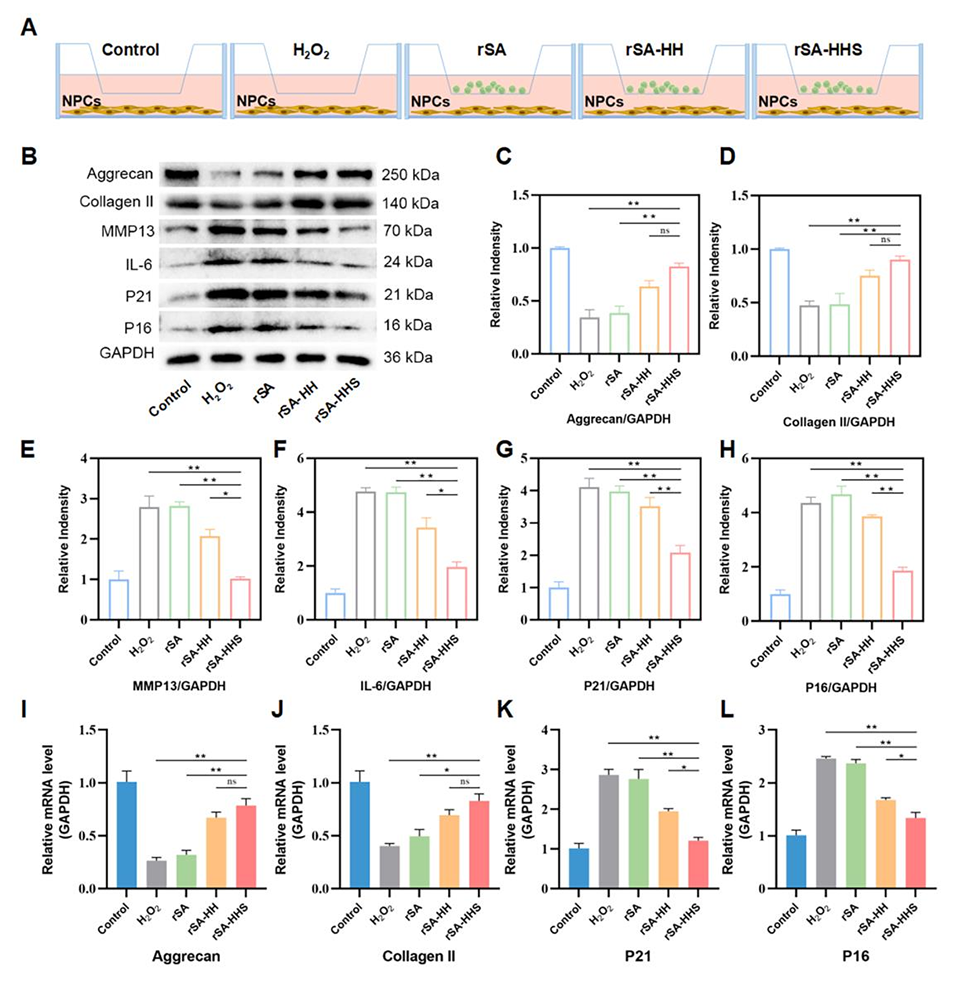
3、体外实验表明,rSA-HHS可持续释放锶离子达28天,减轻髓核细胞衰老与炎症,促进II型胶原与聚集蛋白聚糖合成。在大鼠IVDD模型中,该微球能恢复椎间盘高度并促进基质再生。
4、rSA-HHS通过重塑氧化还原稳态,同步干预氧化应激、炎症与结构退化,为椎间盘退变提供了多靶点精准治疗策略。
rSA-HHS关键成分及功能



图1. 组氨酸接枝透明质酸(HA-His)与rSA-HHS微球的制备及表征

图2. A)和B)rSA-HHS微球的能量色散谱(EDS)分析。C)rSA、rSA-HH、rSA-HHS三种微球的zeta电位分析(n=3,n代表实验重复次数)。D)rSA、rSA-HH、rSA-HHS三种微球在磷酸盐缓冲液(PBS)中的降解曲线(n=3)。E)不同pH条件下锶离子(Sr2+)的释放曲线(n=3,模拟健康椎间盘pH7.4、中度退变pH6.8、严重退变pH6.2环境)。F)rSA、rSA-HH、rSA-HHS三种微球与髓核细胞(NPCs)的共培养实验及生物相容性评估(n=3,比例尺=30μm)。G)采用CCK-8试剂盒检测的细胞存活率(n=3,通过吸光度值反映细胞增殖与存活情况)

图3. rSA-HHS微球在调控氧化应激与细胞衰老中的作用

图4. rSA-HHS微球在体外抑制过氧化氢诱导的髓核细胞衰老能力

图5. 氧化应激环境下培养的髓核细胞的蛋白与RNA表达分析

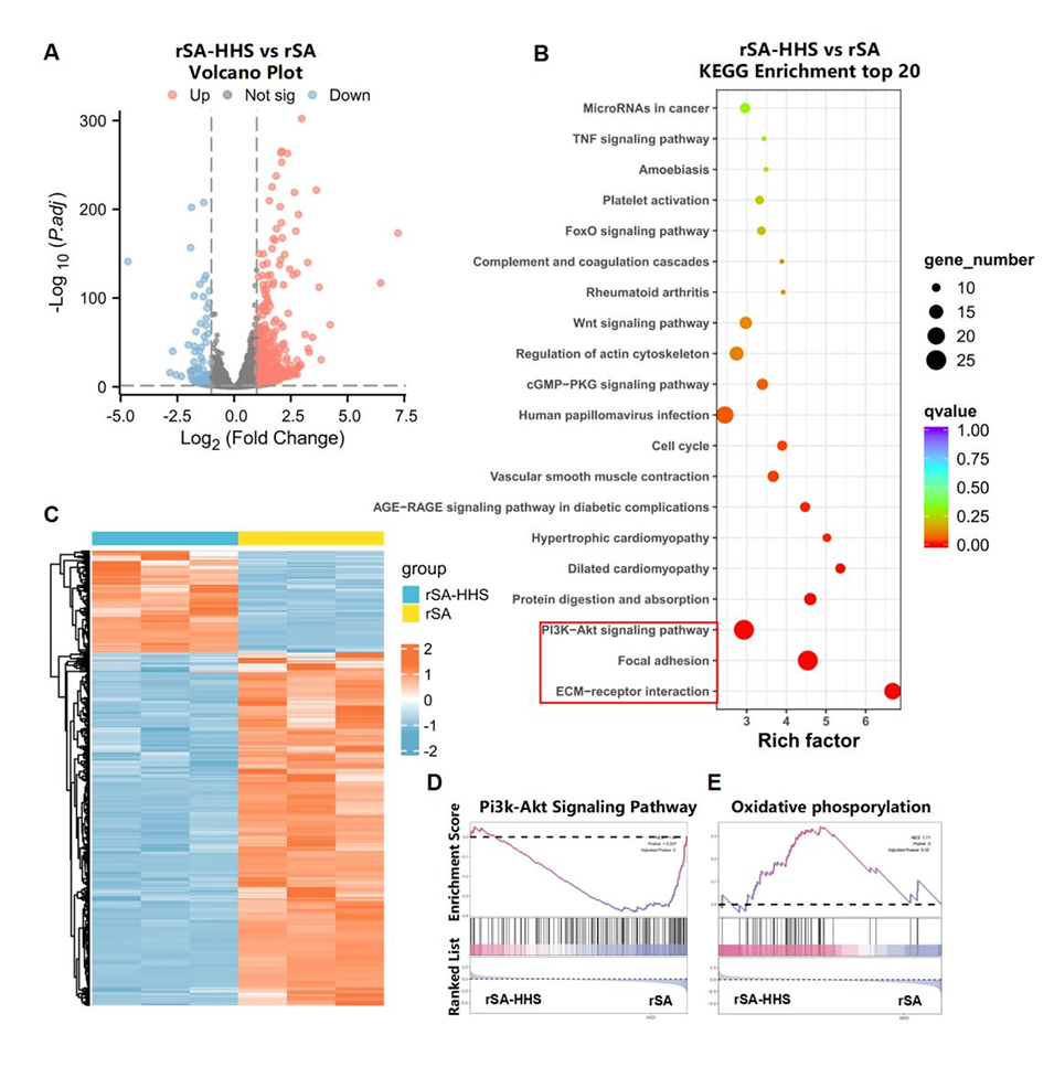
图6. 复合微球下调髓核细胞氧化应激微环境机制的转录组测序分析

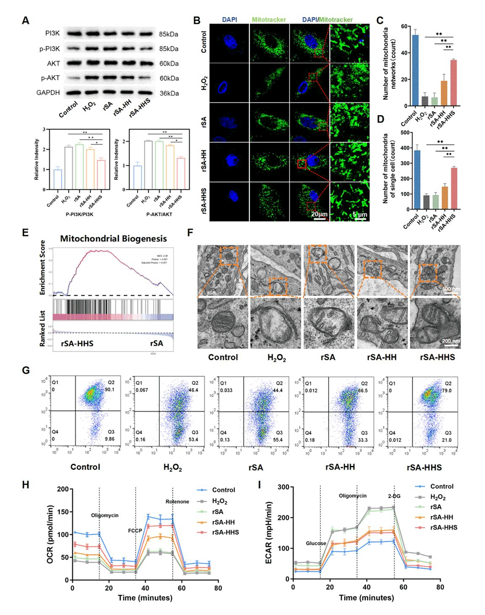
图7. PI3K/AKT通路与线粒体生物发生的转录组测序分析

图8. 大鼠椎间盘退变模型的影像学评估

图9. 体内椎间盘退变治疗效果的组织学评估
论文链接:https://doi.org/10.1016/j.jconrel.2025.114449
(本文仅供参考学习及传递微流控研究成果,版权归原作者所有,如侵犯权益,请联系删除)
下一篇:暂无






