全球每年超1100万人遭受烧伤,其中深二度烧伤占比高,损伤累及表皮和真皮网状层,愈合后易出现皮肤变形、增生性瘢痕、挛缩等并发症,且创面屏障功能破坏易引发细菌感染,导致溃疡甚至更严重健康风险,降低患者生活质量。
依据2025年美国烧伤协会ABLS方案,现有治疗存在明显局限:单药疗法无法应对创面愈合的多维度需求(如抗炎与抗菌难以兼顾);光热疗法虽能降菌载量,但会加重烧伤组织坏死、增加渗出和炎症,阻碍血管新生与胶原沉积;传统水凝胶机械支撑不足,难以适配不规则烧伤创面;清创、植皮等手术流程复杂、资源消耗大,且感染风险与医疗成本高。

近期,上海中医药大学杨莉研究员、王峥涛教授团队针对深二度烧伤治疗中现存疗法局限及药物制备难题,开发了振动辅助液滴微流控芯片系统以高效制备优质PDA@紫草素纳米颗粒,并进一步构建出OCMS水凝胶系统,该系统在动物实验中展现出优异的综合治疗效果。相关研究以“Vibration-assisted droplet microfluidic chip system for ultra-fast preparation of uniform, high-encapsulation polydopamine-shikonin nanoparticles combined with UV-curable fish collagen hydrogel for treating deep second-degree burns”为题目,发表在期刊《Chemical Engineering Journal》上。
本文要点:
1、针对深二度烧伤治疗中同时控制炎症、细菌感染并促进再生的临床需求,本研究开发了一种振动辅助液滴微流控芯片系统,用于超快速、在线制备粒径均一、高包封率的聚多巴胺@紫草素纳米粒子。
2、该系统较传统磁力搅拌法效率提升100%,且显著提高了包封率与载药量。
3、进一步将该纳米粒子与鱼胶原蛋白及紫外固化甲基丙烯酰化明胶结合,构建了具有高生物活性的OCMS水凝胶敷料。
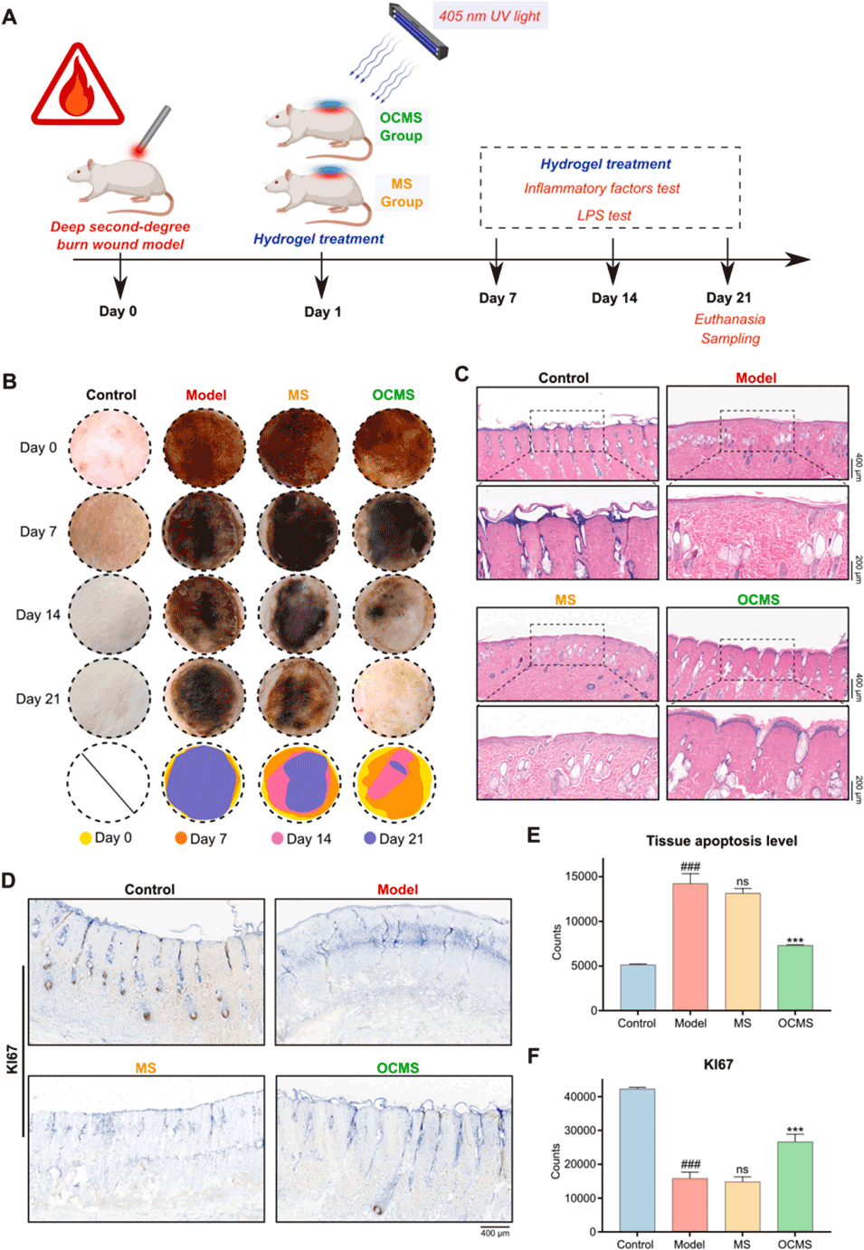
4、该水凝胶系统可贴合不规则创面,在大鼠深二度烧伤模型中展现出优异的抗炎、抗菌及促进组织再生能力,为基于天然产物的药物递送系统和烧伤综合治疗提供了新型平台与临床可行方案。



图1. 基于PMMA的振动辅助液滴微流控芯片系统及其在快速制备均一PDA@紫草素纳米粒子中的应用

图2. OCMS水凝胶的制备与表征

图3. OCMS水凝胶的形态、结构及粘度表征

图4. OCMS水凝胶在深二度烧伤治疗中展现出显著的生物活性

图5. MS水凝胶与OCMS水凝胶处理下大鼠烧伤皮肤组织的转录组分析

图6. OCMS水凝胶促进大鼠深二度烧伤皮肤组织中胶原蛋白表达、发挥抗炎作用及安全性评价

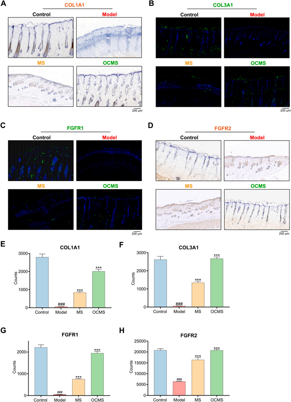
图7. OCMS水凝胶处理显著上调大鼠皮肤组织中COL1A1、COL3A1、FGFR1及FGFR2的表达
论文链接:https://doi.org/10.1016/j.cej.2025.169903
(本文仅供参考学习及传递微流控研究成果,版权归原作者所有,如侵犯权益,请联系删除)
上一篇:基于磁性微载体的全肿瘤细胞疫苗,用于肿瘤预防和免疫治疗
下一篇:暂无






