胶质母细胞瘤(GBM)是恶性程度极高的脑肿瘤,现有治疗(手术+放疗+化疗)5年生存率不足5%,主要面临两大难题:一是血脑屏障(BBB)阻碍药物进入脑部;二是传统放疗易损伤健康组织。
硼中子俘获治疗(BNCT)作为精准放疗手段,需硼剂在肿瘤部位富集后,经中子照射引发核反应释放α粒子和7Li粒子杀伤肿瘤细胞,但临床常用硼剂BPA存在水溶性差、体内清除快、肿瘤靶向性弱的问题,且缺乏实时成像以监测硼分布的有效手段。

近期,浙江大学魏启春教授、韩旻副教授团队成功开发了一种新型双功能纳米脂质体。该载体能高效装载硼药物BPA,并整合MRI造影剂,通过Angiopep-2肽的修饰实现精准靶向胶质母细胞瘤,在动物模型中显著提升了硼中子俘获疗法的疗效并实现了治疗过程的磁共振实时可视化。相关研究以“Dual-Functional Nanoliposome with High BPA Loading for Targeted MRI-Guided BNCT of Glioblastoma”为题目,发表在期刊《ACS Applied Materials & Interfaces》上。
本文要点:
1、本研究针对胶质母细胞瘤治疗难题,开发了一种兼具靶向递送和磁共振成像功能的钆-硼整合脂质纳米载体(BPA-F&DOTA-Gd@LIPO-ANG),用于MRI引导的硼中子俘获治疗。
2、该载体通过微流控系统共装载临床常用硼药BPA-F和MRI造影剂DOTA-Gd,并修饰Angiopep-2肽以增强血脑屏障穿透及神经胶质瘤靶向能力。
3、体外实验表明,该纳米粒可显著提高胶质瘤细胞的硼摄取,并在中子照射后诱导细胞凋亡和DNA损伤。
4、在原位胶质瘤模型小鼠中,该制剂能选择性富集于肿瘤部位,提高肿瘤/正常组织和肿瘤/血液中的硼浓度比,增强BNCT的治疗效果,并显著延长小鼠生存期。
5、同时,其MRI成像能力实现了硼药物分布的实时可视化,为BNCT的精准实施提供了重要工具。



Scheme 1:兼具 MRI 可视化与 BNCT 功效的纳米载体构建及其肿瘤靶向机制

图1.(A)BPA-F&DOTA-Gd@LIPO-ANG 的透射电子显微镜(TEM)图像,比例尺:200 nm;(B)纳米颗粒的平均水合粒径与多分散指数(PDI);(C)纳米颗粒的 zeta 电位;(D)GL261 细胞对 BPA-F&DOTA-Gd、BPA-F&DOTA-Gd@LIPO(非靶向脂质体,简称 LIPO)及 BPA-F&DOTA-Gd@LIPO-ANG(靶向脂质体,简称 ANG-LIPO)的细胞内硼摄取量(**p<0.01);(E)不同药物载体(BPA-F&DOTA-Gd、BPA-F&DOTA-Gd@LIPO、BPA-F&DOTA-Gd@LIPO-ANG)对 GL261 细胞的细胞毒性作用。

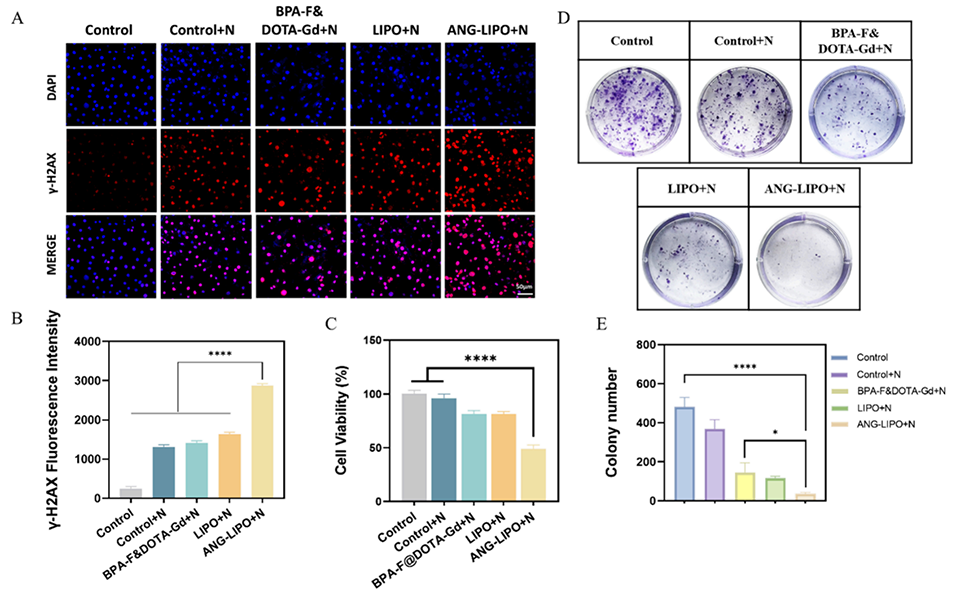
图2.(A)通过 γ-H2AX 染色检测各制剂组经 BNCT 处理后的 DNA 损伤,比例尺:50 μm(给药剂量为 50 μg/mL,注射后 6 小时进行照射);(B)通过 ImageJ 软件对 γ-H2AX 荧光强度进行半定量统计(****p<0.0001);(C)通过 CCK-8 法检测不同药物载体孵育后,BNCT 照射对细胞的毒性作用(****p<0.0001);(D)GL261 细胞经 BNCT 照射后的克隆形成实验结果(****p<0.0001);(E)各组细胞克隆数统计(*p<0.05,****p<0.0001,)。

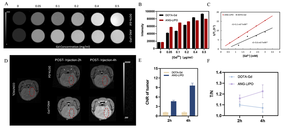
图3.(A)不同浓度的 BPA-F&DOTA-Gd@LIPO-ANG 与 DOTA-Gd 水溶液的 T1 加权磁共振成像(MRI)图;(B)T1 成像信号强度统计结果;(C)各制剂的水质子纵向弛豫率(1/T1)与钆浓度的关系及弛豫率计算结果;(D)GL261 原位胶质瘤荷瘤小鼠静脉注射 BPA-F&DOTA-Gd@LIPO-ANG 与 DOTA-Gd 水溶液后的 T1 加权磁共振成像图;(E)T1 成像对比度噪声比(CNR)统计结果;(F)肿瘤与周围正常脑组织的信号强度比(T/N)。

图4.(A)实验设计示意图(给药剂量为 2.5 mg/kg,注射后 6 小时进行照射);(B)GL261 原位胶质瘤荷瘤小鼠的 BNCT 照射示意图(标注照射部位与防护方案);(C)各组小鼠体重变化曲线(样本量 n=8,*p<0.05,**p<0.01,***p<0.001);(D)各组小鼠存活曲线(样本量 n=8):对照组(Control)存活至第 26 天,BPA-F&DOTA-Gd 组存活至第 26 天,LIPO 组存活至第 28 天,ANG-LIPO 组存活至第 26 天,对照 + 照射组(Control+N)存活至第 26 天,BPA-F&DOTA-Gd + 照射组(BPA-F&DOTA-Gd+N)存活至第 26 天,LIPO + 照射组(LIPO+N)存活至第 28 天,ANG-LIPO + 照射组(ANG-LIPO+N)存活至第 26 天;(E)所有处理组的代表性 IVIS 光谱成像图(直观展示肿瘤生长情况)。

图5.(A)肿瘤组织的苏木精-伊红(H&E)染色结果,比例尺:50 μm;其中 LIPO 指 BPA-F&DOTA-Gd@LIPO(非靶向脂质体),ANG-LIPO 指 BPA-F&DOTA-Gd@ANG-LIPO(靶向脂质体);(B)肿瘤组织的 γ-H2AX 免疫荧光检测结果,比例尺:50 μm;(C)各组小鼠血液生化指标(反映肝肾功能,样本量 n=8);(D)通过 H&E 染色评估各组小鼠器官毒性,比例尺:100 μm(检测器官包括心、肝、脾、肺、肾,验证载体安全性)。
论文链接:https://doi.org/10.1021/acsami.5c11509
(本文仅供参考学习及传递微流控研究成果,版权归原作者所有,如侵犯权益,请联系删除)






