
导读:
化疗是肿瘤治疗的重要手段之一,但提高化疗个性化用药的准确性仍然面临挑战。近期,温州医科大学附属第二医院和附属第一医院研究团队开发出一种含人字形突起与3D微柱孔的新型微流控芯片,可精准培养原代人结肠癌3D细胞球状体并构建药物浓度梯度,实现抗肿瘤药物动态高通量评估,还能识别不同患者肿瘤细胞的药物敏感性差异,且结果与临床随访一致。相关研究以“Assessment of drug treatment response using primary human colon cancer cell spheroids cultivated in a microfluidic mixer chip”为题目,发表在期刊《Biosensors and Bioelectronics》上。
本文要点:
1、本研究开发了一种新型微流控芯片,其含人字形突起和微柱阵列形成的三维微柱孔,能精准控制3D肿瘤细胞球体的大小与数量。
2、当肿瘤细胞在芯片内聚集成簇时,集成的微流体混合器可增强液体混合并改善球状体与培养基之间的接触,从而促进其生长。
3、通过将这种3D球体与浓度梯度混合器相结合,可高效开展抗肿瘤药物的动态、高通量评估。
4、该芯片成功识别出不同患者肿瘤细胞对药物的敏感性差异,且与术后随访的临床观察结果一致,表明这款集成肿瘤细胞球体的微流控芯片在药物评估中具备有效性,拥有良好的临床应用前景。



图 1 用于动态药物评估的集成原代结肠癌细胞球的芯片模型示意图。(a)原代结肠癌细胞的获取及在微流控混合芯片孔内的肿瘤细胞球体培养过程;(b)用于药物评估的多通道芯片结构。

图 2(a)微流控浓度梯度发生器实物图;(b)梯度发生器下层芯片孔的光学显微镜图像;(c)梯度发生器上层芯片人字形结构的光学显微镜图像;(d)微流控混合芯片实物图;(e)微流控芯片阵列孔内三维肿瘤细胞球体的光学显微镜图像;(f)肿瘤细胞球体接种到细胞培养孔后,第 1、2、3、4 天的细胞活力定量检测结果(每组样本量 n=3,NS 表示无显著差异);(g)芯片内多个培养孔培育肿瘤细胞球体的扫描电子显微镜(SEM)图像;(h)单个结肠肿瘤细胞球体的 SEM 图像;(i)结肠肿瘤细胞球体表面局部结构的 SEM 放大图像。比例尺说明:(b, c, e, g)为 250 μm;(h)为 50 μm;(i)为 10 μm。

图 3 芯片孔内原代结肠癌细胞球体的形成及特性分析。(a)原代结肠癌细胞提取及接种到芯片孔内的简要示意图;(b)第 1、4、7、10 天芯片孔内原代结肠癌细胞球体的光学显微镜图像;(c)第 1、4、7、10 天芯片孔内原代结肠癌细胞球体的活/死细胞染色结果;(d)采用 CellTiter-Glo 3D 细胞活力检测法,对第 1、4、7、10 天结肠肿瘤细胞球体增殖情况的定量分析(Lum 代表发光信号,间接反映三磷酸腺苷含量及细胞数量,每组样本量 n=8);(e)第 1、4、7、10 天肿瘤细胞球体活力的定量分析(每组样本量 n=8,NS 表示无显著差异)。数据以“平均值±标准差”表示,(b, c)比例尺均为 50 μm。

图 4 数值模拟结果。(a)人字形微通道内形成的流体流型;(b)人字形微通道孔上方垂直截面的速度流线;(c)孔内肿瘤球体周围垂直截面的速度流线模拟;(d)微流控混合通道水平截面的速度流线。

图 5(a)结肠肿瘤球体中 Ki67 与 CD44 的免疫荧光图像;(b)结肠肿瘤球体中 Ki67 与 HER2 的免疫荧光图像;(a, b)比例尺均为 50 μm;(c)结肠肿瘤组织中 Ki67、CD44、HER2 及 VEGFR1 的免疫组织化学图像,比例尺为 100 μm。

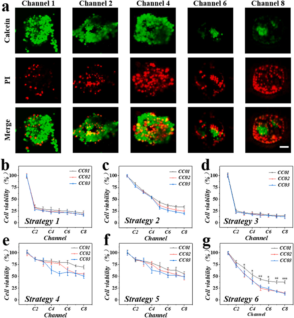
图 6(a)经奥沙利铂和卡培他滨处理后结肠肿瘤球体的共聚焦激光扫描显微镜(CLSM)图像(细胞球体用钙黄绿素 - AM(活细胞,绿色)和碘化丙啶(死细胞,红色)染色,通道 1 至通道 8 的药物浓度逐渐升高),比例尺为 50 μm;(b)三组肿瘤球体经奥沙利铂持续处理 48 小时(方案 1)后的活力评估;(c)三组肿瘤球体经卡培他滨持续处理 48 小时(方案 2)后的活力评估;(d)三组肿瘤球体经奥沙利铂联合卡培他滨持续处理 48 小时(方案 3)后的活力评估;(e)三组肿瘤球体经奥沙利铂 4 小时脉冲处理(方案 4)、持续培养 48 小时后的活力评估;(f)三组肿瘤球体经卡培他滨持续处理 48 小时(方案 5)后的活力评估;(g)三组肿瘤球体经奥沙利铂 4 小时脉冲处理后,再经卡培他滨 36 小时脉冲处理(方案 6)、持续培养 48 小时后的活力评估。*p<0.05,**p<0.01,***p<0.001,每组样本量均为 8。
论文链接:https://doi.org/10.1016/j.bios.2024.116944
(本文仅供参考学习及传递微流控研究成果,版权归原作者所有,如侵犯权益,请联系删除)






