研究背景
1、传统给药体系缺陷:口服片剂、胶囊、静脉注射等常规药物递送方式中,治疗药物会发生全身非特异性分布。以化疗药物顺铂为例,静脉给药后仅0.5%~1%的剂量可富集于肿瘤组织,剩余药物会快速分布至肝脏、肾脏、肺等非靶器官,进而引发严重的全身毒性。
2、纳米载体发展局限:金纳米粒、二氧化硅、碳纳米管等无机纳米载体生物降解性差,易诱发氧化应激、基因毒性、慢性炎症及肝肾蓄积等不良反应,临床应用受限。蛋白纳米粒因天然来源、生物相容性与生物降解性优异成为优选载体,其中丝素蛋白是FDA批准的生物聚合物,已成功应用于手术缝合线、组织再生支架等临床场景。
3、丝素蛋白纳米粒(SFNPs)核心价值:丝素蛋白纳米粒可通过去溶剂化等简便方法制备,拥有高载药能力、本征刺激响应性、良好黏膜黏附性与组织穿透性,是实现精准药物递送的潜力载体。但该载体目前仍处于临床前阶段,其临床转化尚存诸多关键难题。


导读:
近期,西南大学段炼副教授团队发表综述,总结了丝素蛋白的提取方法与结构特征,同时梳理了丝素蛋白纳米粒的制备、改性策略、理化性质及应用场景。此外,还归纳了丝素蛋白纳米粒在规模化生产与临床转化过程中面临的主要挑战,包括制备重现性与质量控制方面的局限。最后,探讨了若干有望解决这些障碍的潜在策略,旨在缩小而非完全解决基础实验室研究与未来临床开发之间的现有差距。相关研究成果以“Synthesis and application of silk fibroin nanoparticles for drug delivery”为题目,发表于期刊《Communications Materials》。
一张图读懂全文

丝素蛋白纳米粒的合成策略



图1 丝纤维结构与丝素蛋白的提取。a 丝素蛋白链堆叠、α- 螺旋、β- 折叠及折叠模型形成的两种主要结晶单元的示意图;b 丝素蛋白的提取流程

图2 丝素蛋白纳米粒的制备。a 乳化法;b 电喷雾法;c 去溶剂化法;d 微流控技术;e 丝素蛋白纳米粒的合成与加工路线

图3 丝素蛋白纳米粒的制备及释药特性。a 代表性白藜芦醇 - 家蚕丝素蛋白纳米粒(Res-BmNPs)的制备与结构;b 丝素蛋白纳米粒的扫描电镜图(比例尺 = 200 nm);c 丝素蛋白纳米粒对 pH、活性氧(ROS)及谷胱甘肽(GSH)刺激的姜黄素释放行为;d 以典型研究为例的 pH、ROS 与 GSH 刺激释药原理。

图4 丝素蛋白纳米粒在癌症治疗中的应用示意图。a 用于肿瘤治疗的表面功能化丝素蛋白纳米粒;b 不同处理组的肿瘤体积及定量数据。

图5 丝素蛋白纳米粒在肠道炎症性疾病中的应用示意图。a 白藜芦醇 - 柞蚕丝素蛋白纳米粒(Res-ApNP)与 b 抗菌肽 - 表没食子儿茶素没食子酸酯 - 丝素蛋白纳米粒(CBF-EGCG-NPs)用于肠道炎症性疾病治疗的示意图,以及对应的苏木精 - 伊红(H&E)染色组织切片(比例尺 = 200 nm)。

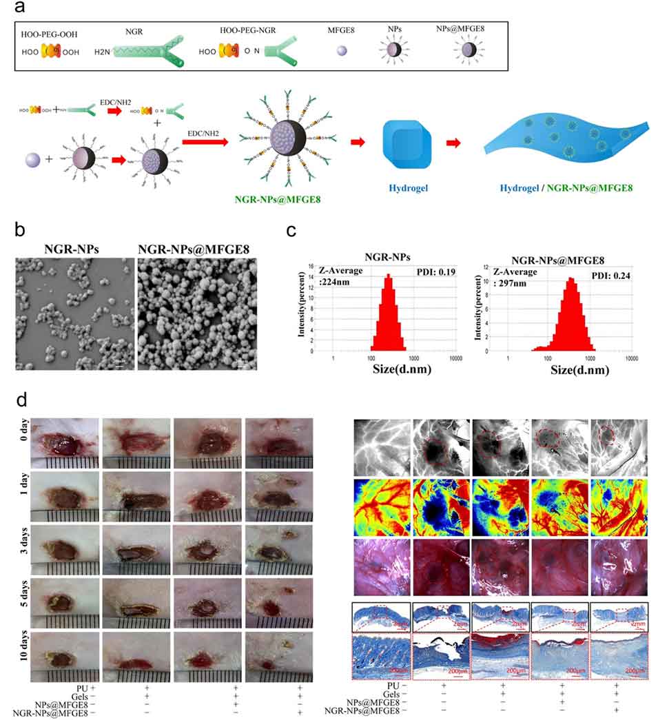
图6 丝素蛋白纳米粒在伤口愈合中的应用示意图。a 复合纳米粒合成流程图;b、c 纳米粒的扫描电镜图与粒径分布;d 伤口照片与马松三色染色图(比例尺 = 200 nm),以及采用激光散斑血流成像系统评估伤口组织及邻近正常组织血流灌注的结果。
论文链接:https://doi.org/10.1038/s43246-026-01108-x
(本文仅供参考学习及传递微流控研究成果,版权归原作者所有,如侵犯权益,请联系删除)






