

导读:
冻干富血小板纤维蛋白(Ly-PRF)含有多种有助于组织再生和缓解骨关节炎的生长因子。微流控水凝胶微球是将 Ly-PRF 递送至关节腔以治疗骨关节炎的适宜递送系统。因此,该研究旨在构建包载 Ly-PRF 的甲基丙烯酰化透明质酸(HAMA)微球(HAMA@Ly-PRF 微球),并探究其对骨关节炎的治疗效果。相关研究以“Lyophilized platelet-rich fibrin functionalized injectable hydrogel microspheres for alleviating osteoarthritis in a rat model”为题目,发表在期刊《International Journal of Biological Macromolecules》上。
本文要点:
1、该研究受透明质酸微球仿生结构与冻干富血小板纤维蛋白中多种生长因子的启发,采用微流控技术构建了负载冻干富血小板纤维蛋白的甲基丙烯酰化透明质酸微球(HAMA@Ly-PRF 微球)。
2、该微球在体外具有良好的生物相容性,可促进 C3H10T1/2 细胞的成软骨分化,并在体内缓解大鼠骨关节炎。
3、首先,将甲基丙烯酰化基团接枝到透明质酸上,合成可在紫外光下交联的甲基丙烯酰化透明质酸;其次,通过真空冷冻干燥新鲜富血小板纤维蛋白制备冻干富血小板纤维蛋白;最后,采用微流控方法制备高单分散性的光交联型 HAMA@Ly-PRF 微球。
4、HAMA@Ly-PRF 微球可实现冻干富血小板纤维蛋白的持续释放,并促进成软骨分化。向大鼠骨关节炎模型关节腔内注射 HAMA@LyPRF 微球,亦可抑制软骨退变。总体而言,该研究为软骨再生与骨关节炎治疗提供了一种高效的新方法。

本研究中微球的“可注射性”是如何评价的?微流控工艺如何保证微球在注射过程中不破裂或聚集?
研究通过25G针头推注测试评价可注射性:将HAMA微球以0.1 g/mL浓度分散于PBS后,可顺利通过25G针头而不堵塞(图3F)。这得益于:
① 粒径控制:微球直径约200 μm,远小于25G针头内径(约250 μm),避免机械阻塞。
② 单分散性与球形度:微流控工艺赋予的高单分散性减少了不规整颗粒引起的聚集。
③ 力学强度:紫外光交联形成的HAMA网络具有一定的弹性,在针头剪切力下不易破碎。
④ 此外,冻干后的微球在再水化后能迅速恢复原有尺寸(图4D),保证了注射前的稳定分散状态。

图1 甲基丙烯酰化透明质酸(HAMA)的合成与表征。(A) HAMA 制备的化学反应式;(B) HAMA 可溶于去离子水;(C) HAMA 经紫外光照射可快速交联;(D) HAMA 可被加工成不同形状。

图2 新鲜富血小板纤维蛋白(PRF)与冻干富血小板纤维蛋白(Ly-PRF)的表征。(A) 新鲜 PRF 与 Ly-PRF 的制备流程;(B) 新鲜 PRF 的制备过程及大体外观图;(C) 不同放大倍数下 Ly-PRF 的扫描电子显微镜(SEM)检测结果。

图3 HAMA 微球的制备与表征。(A) 微流控技术制备 HAMA 微球的流程;(B) 显微镜下观察到的 HAMA 微球形貌;(C) 不同放大倍数下 HAMA 微球的 SEM 检测结果;(D) 制备的 HAMA 微球分散于油相中;(E) HAMA 微球可均匀分散于磷酸盐缓冲液(PBS)中;(F) HAMA 微球的可注射性验证。

图4 HAMA@Ly-PRF 微球的制备与表征。(A) 微流控技术制备 HAMA@Ly-PRF 微球的流程;(B) 显微镜下观察到的 HAMA@Ly-PRF 微球形貌;(C) 不同放大倍数下 HAMA@Ly-PRF 微球的 SEM 检测结果;(D) HAMA@Ly-PRF 微球的冻干与溶胀显微图像;(E) HAMA@Ly-PRF 微球的粒径分布;(F) HAMA@Ly-PRF 微球的溶胀率;(G) HAMA@Ly-PRF 微球中转化生长因子 -β1(TGF-β1)的释放曲线。

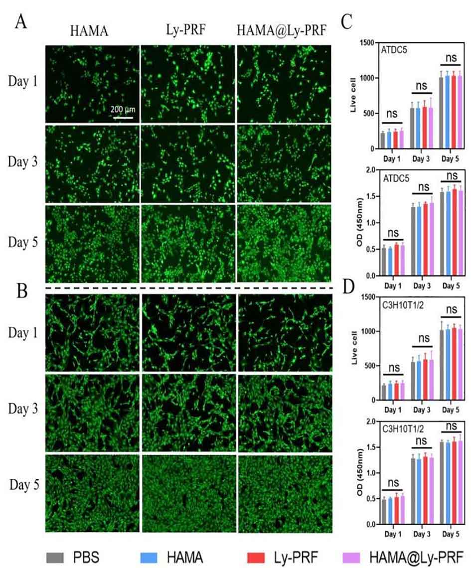
图5 生物相容性评价。(A) 与 HAMA 微球、Ly-PRF、HAMA@Ly-PRF 微球共培养第 1、3、5 天的 ATDC5 细胞活/死染色结果;(B) 与 HAMA 微球、Ly-PRF、HAMA@Ly-PRF 微球共培养第 1、3、5 天的 C3H10T1/2 细胞活/死染色结果;(C-D) 活/死染色的定量分析与细胞计数试剂盒 - 8(CCK-8)检测结果。

图6 鬼笔环肽染色。与 HAMA 微球、Ly-PRF、HAMA@Ly-PRF 微球共培养第 1、3、5 天的 ATDC5 细胞鬼笔环肽染色结果。

图7 成软骨分化能力评价。(A) 阿尔辛蓝染色结果;(B) 阿尔辛蓝染色的定量分析结果;(C) 实时荧光定量聚合酶链式反应(RT-qPCR)检测结果(#、* 分别表示与 Ly-PRF 组、HAMA@Ly-PRF 组相比,p<0.05,差异具有统计学意义)

图8 体内 X 射线与显微计算机断层扫描(Micro-CT)图像。(A) 体内实验流程;(B) 干预后 8 周各组大鼠膝关节 X 射线图像;(C) 干预后 8 周各组大鼠膝关节 Micro-CT 图像;(D) 基于 X 射线图像测量的相对关节间隙宽度(JSW);(E) 基于 Micro-CT 图像测量的骨赘体积定量分析结果(* 表示与 HAMA@Ly-PRF 组相比,p<0.05,差异具有统计学意义)。

图9 探究 HAMA@Ly-PRF 微球对骨关节炎模型大鼠软骨退变改善作用的组织学分析。(A) 干预后 8 周各组苏木精 - 伊红(HE)染色结果;(B) 干预后 8 周各组番红 O - 固绿(SO/FG)染色结果;(C) 干预后 8 周各组 Ⅱ 型胶原(Col-II)免疫组化(IHC)染色结果;(D) 关节软骨的 Mankin 评分;(E) Col-II 相对表达量的定量分析结果。
论文链接:https://doi.org/10.1016/j.ijbiomac.2026.151700
(本文仅供参考学习及传递微流控研究成果,版权归原作者所有,如侵犯权益,请联系删除)
上一篇:精准递送治疗性细胞:微流控技术引领再生医学与个性化医疗新范式
下一篇:暂无






