肩袖撕裂是老龄化人群高发的肌肉骨骼疾病,关节镜修复后再撕裂率高达20%(中小型撕裂)-70%(巨大撕裂),给全球医疗体系带来沉重负担。其临床修复失败的核心原因在于腱-骨界面(TBI)无法再生天然的“肌腱-非钙化纤维软骨-钙化纤维软骨-骨”梯度结构,仅能生成力学性能薄弱的纤维血管瘢痕组织,无法有效传递力学载荷,最终易引发修复位点再次撕裂。而造成这一结果的关键诱因是腱-骨界面存在持续性的炎症微环境,该区域会出现M1型巨噬细胞的大量浸润,其分泌的促炎因子不仅会加剧局部基质降解,还会直接抑制间充质干细胞的软骨分化信号通路,从根本上阻断纤维软骨的再生。

针对肩袖修复后肌腱-骨界面愈合差、高再撕裂率的问题,上海交通大学附属第六人民医院骨科何耀华教授团队研发了一种ZIF-8/sEVs@MS生物无机杂化微球系统,提出“免疫-软骨形成”双功能调控策略,为腱-骨愈合提供了新型无细胞治疗方案。相关研究以“Orchestrating the immuno-chondrogenic microenvironment via a bio-inorganic hybrid microsphere system for tendon-to-bone healing”为题目,发表于期刊《Materials Today Bio》。
本文要点:
1、该研究研发了一种载有ZIF-8纳米颗粒和骨髓间充质干细胞来源小细胞外囊泡(BMSC-sEVs)的GelMA水凝胶微球复合体系(ZIF-8/sEVs@MS),通过协同调控免疫微环境、促进组织特异性分化,实现腱-骨的功能性愈合。
2、采用微流控技术构建该复合微球,其可实现Zn²⁺和sEVs的双相释放(初期快速释放以调控急性炎症,长期缓慢释放支撑组织重塑),兼具良好的生物相容性和降解性。
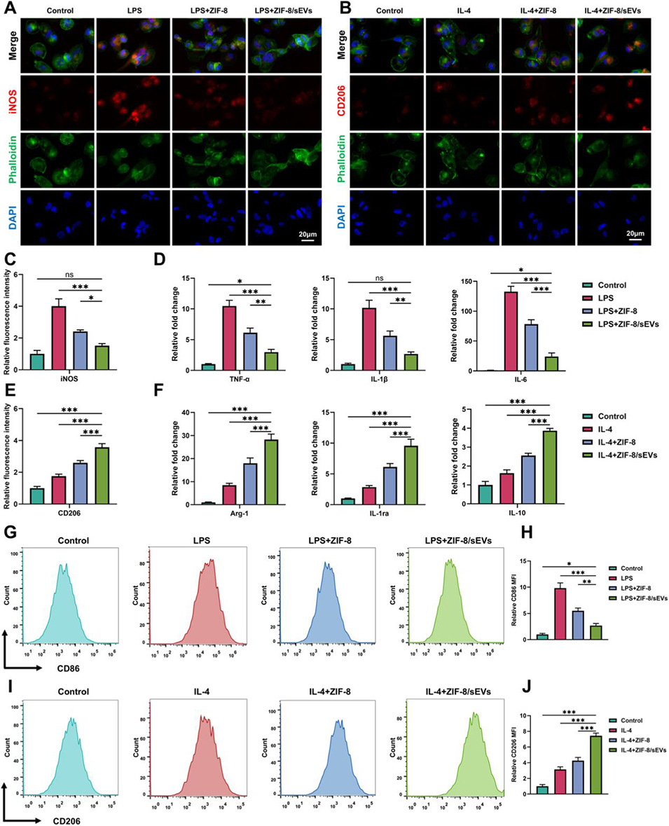
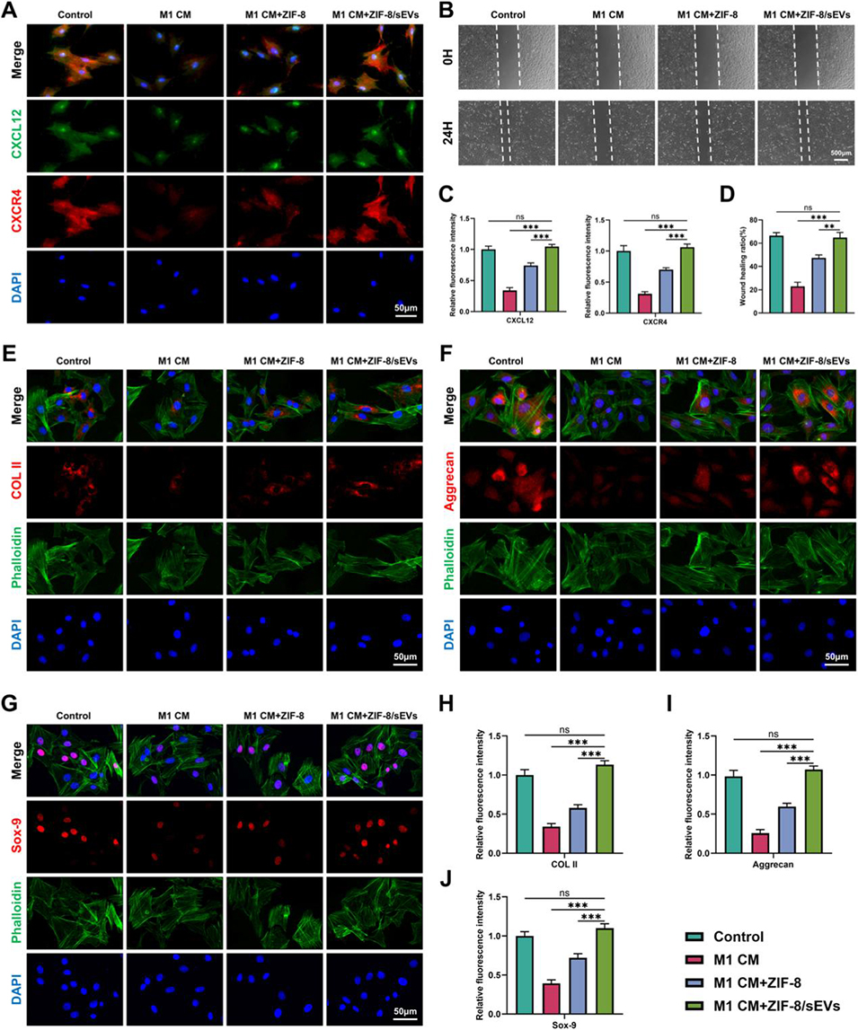
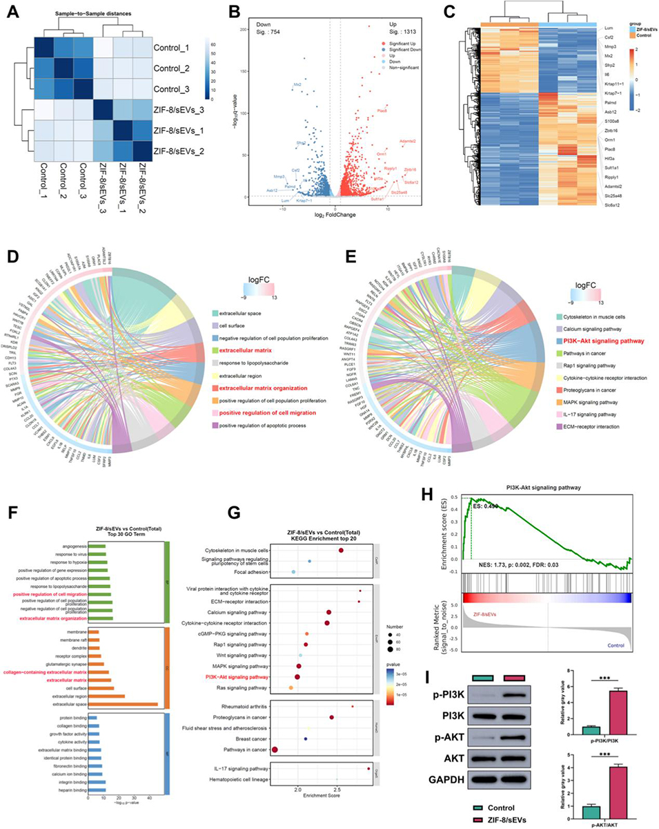
3、体外实验证实,该体系能协同将巨噬细胞从促炎M1表型重编程为修复性M2表型,缓解炎症微环境;恢复炎症条件下受损的CXCL12/CXCR4轴,重建骨髓间充质干细胞(BMSCs)的迁移能力;并通过激活PI3K/AKT信号通路,逆转炎症介导的软骨分化抑制,促进BMSCs向软骨细胞分化。
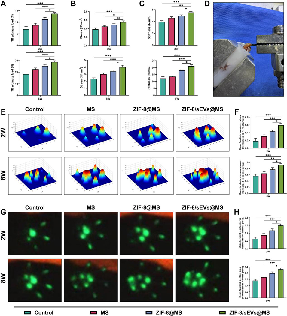
4、在大鼠肩袖修复模型中,ZIF-8/sEVs@MS可有效调控损伤部位的免疫微环境,促进内源性干细胞募集,显著改善腱-骨界面的纤维软骨再生,形成类似天然止点的有序结构;同时提升修复部位的生物力学强度(极限载荷、应力、刚度),并促进大鼠患肢的步态功能恢复。此外,体内生物安全性评估表明,该微球无全身毒性,对心、肝、脾、肺、肾等主要器官无病理损伤。
5、研究也指出了其局限性,如大鼠急性损伤模型与人类慢性退变病理存在差异、未明确sEVs中调控PI3K/AKT通路的具体物质、再生止点的力学性能未达天然水平等,后续需在大动物慢性模型中进一步验证,并优化材料结构。
6、该研究为肩袖修复提供了一种微创、无细胞的新型治疗策略,也为腱-骨、韧带-骨等界面组织工程的免疫调控与再生研究提供了机制参考和实验基础。

该研究成果向临床肩袖修复转化,还需要解决哪些关键问题?
1、动物模型升级:需构建大动物(如兔、山羊)的慢性肩袖撕裂模型,模拟人类的肌腱退行性变、脂肪浸润等病理特征,验证微球在更接近临床的条件下的疗效;
2、sEVs的标准化制备:需解析sEVs中调控PI3K/AKT通路的核心活性成分,实现sEVs的定向制备和质量标准化,保证临床应用的稳定性;
3、长期生物安全性验证:需开展长期体内实验,研究ZIF-8降解产物Zn²+和有机连接体在关节腔的蓄积、代谢规律,排除长期使用的潜在毒性;
4、力学性能优化:需对微球进行改性(如引入刚性成分、构建梯度结构),提升再生腱-骨止点的力学性能,匹配人体肩关节的生理载荷;
5、临床给药方案开发:需结合关节镜手术的临床操作流程,优化微球的注射剂量、给药时机和体内固定方式,确保微球在TBI处的有效滞留。

图1 生物无机杂化微球系统调控免疫-软骨形成微环境促进腱-骨愈合的示意图。

图2 ZIF-8纳米颗粒、骨髓间充质干细胞来源小细胞外囊泡及ZIF-8/sEVs@MS复合水凝胶微球的表征结果。

图3 ZIF-8/sEVs通过抑制促炎M1表型和促进抗炎M2表型,实现对巨噬细胞极化的调控作用。

图4 ZIF-8/sEVs可缓解M1型巨噬细胞介导的炎症微环境对骨髓间充质干细胞迁移及软骨分化的抑制作用。

图5 转录组学分析表明,在巨噬细胞M1表型介导的炎症微环境中,ZIF-8/sEVs可激活PI3K/AKT信号通路,进而促进骨髓间充质干细胞的迁移、细胞外基质构建及软骨形成。

图6 在大鼠肩袖修复模型中,ZIF-8/sEVs@MS可改善腱-骨界面的炎症反应并促进干细胞的原位招募。

图7 在大鼠肩袖修复模型中,ZIF-8/sEVs@MS可促进腱-骨界面的纤维软骨层重建。

图8 在大鼠肩袖修复模型中,ZIF-8/sEVs@MS可提升冈上肌-肱骨复合体的生物力学强度并改善肩关节功能。
论文链接:https://doi.org/10.1016/j.mtbio.2026.102851
(本文仅供参考学习及传递微流控研究成果,版权归原作者所有,如侵犯权益,请联系删除)
上一篇:共载姜黄素与干细胞的开放多孔PLGA微球,用于糖尿病创面治疗
下一篇:暂无






