
导读:
近期,华中科技大学陈莉莉教授、王一帆副教授团队针对牙周炎引发的牙槽骨缺失难题,开发出一种新型多孔微球材料PLGA-S@Gel-SeHA。该材料通过持续释放靶向昼夜节律核受体REV-ERB的小分子STL1267,有效平抑了炎症因子的异常波动,引导巨噬细胞向促修复的M2表型极化,从而在炎症环境下成功实现了牙槽骨的显著再生。相关研究以“Porous Microspheres Loading Small Molecule Targeting REV-ERBs Modulate Inflammatory Cytokines Fluctuations to Promote Periodontal Bone Regeneration”为题,发表于期刊《Advanced Healthcare Materials》。
本文要点:
1、本研究开发了一种新型多孔微球PLGA-S@Gel-SeHA,它由PLGA、明胶矿化掺硒羟基磷灰石(Gel-SeHA)和靶向昼夜节律核受体REV-ERBs的小分子激动剂STL1267组成。
2、该微球通过等密度乳液法和微流控技术制备,具有均一的尺寸和孔隙结构,利于细胞黏附和向内生长。
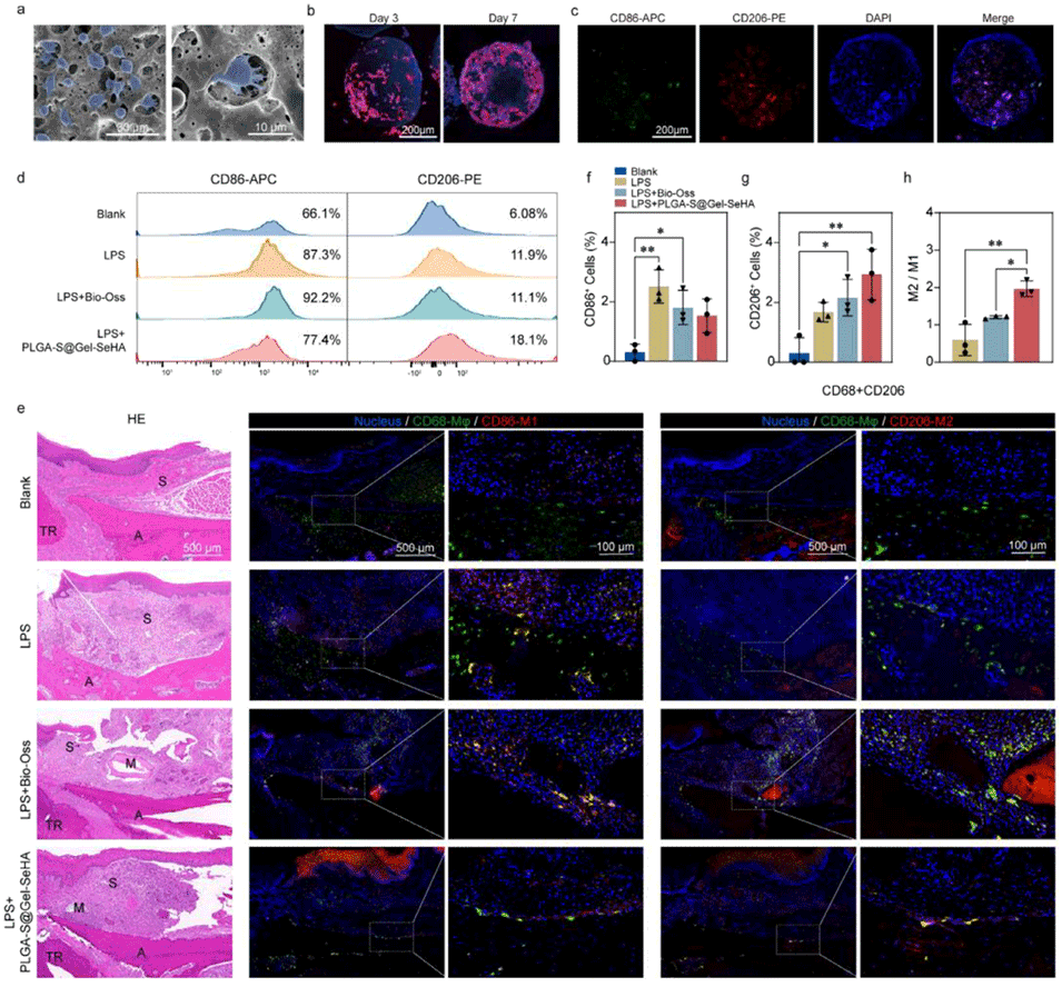
3、Gel-SeHA提供优异的生物矿化活性和成骨诱导能力。负载的STL1267可被持续释放,减轻LPS刺激下炎症细胞因子的剧烈波动,使IL-6、TNF-α和IL-1β等关键因子的表达峰值降低超过30%,并恢复其正常节律性表达,同时促进巨噬细胞向促修复的M2表型极化。
4、在大鼠牙槽骨缺损模型中,该材料展现出有效的炎症调控能力和显著的骨再生效果,为炎症环境下骨修复提供了新策略。

本研究创新性采用“等密度乳液法 + 微流控技术”两步制备工艺,成功构建出兼具均匀粒径、可控孔隙与高生物活性的复合微球。具体如下:
等密度乳液法:通过调节油相(PLGA + 乙酸乙酯+ 二氯甲烷 + 药物STL1267)与水相(Gel-SeHA + 明胶 + 稳定剂PVA)的密度至完全一致,避免乳化过程中液滴因密度差沉降或上浮,确保后续微流控形成的液滴尺寸均一;
微流控技术:将等密度乳液通过“L”型针头注入含2% PVA的冰浴收集装置,利用流体剪切力形成均匀液滴,低温固化后通过45℃水浴去除明胶致孔剂,最终获得多孔结构。该技术可通过优化有机/无机比、水/油比等参数,精准调控微球的孔隙率(如降低40% PLGA含量可显著提升孔隙率)与表面形貌,为细胞长入与药物释放提供定制化结构。

图1:本研究的示意图。a) PLGA-S@Gel-SeHA微球的制备流程;b) PLGA-S@Gel-SeHA通过靶向REV-ERBs调控炎症因子波动,进而促进牙槽骨再生的作用机制。

图2:PLGA-S@Gel-SeHA微球的表征结果

图3:STL1267调控巨噬细胞对LPS的炎症应答

图4:PLGA-S@Gel-SeHA靶向REV-ERBs调控LPS诱导的牙周炎症

图5:PLGA-S@Gel-SeHA调控巨噬细胞的黏附与极化

图6:PLGA-S@Gel-SeHA在体内外的成骨作用
论文链接:https://doi.org/10.1002/adhm.202500867
(本文仅供参考学习及传递微流控研究成果,版权归原作者所有,如侵犯权益,请联系删除)






