结直肠癌(CRC)发病率高、治疗难度大,患者来源的结直肠癌类器官(CCO)是药物筛选和生物标志物分析的重要平台,但传统方法将类器官视为批量培养物,忽略其形态异质性(如实质性、管腔性等),导致评估精度低,难以区分不同亚群的药物反应差异。

鉴于此,四川大学华西医院精准医学转化研究中心刘亚龄教授团队联合美国里海大学科研团队,开发出一种名为DOSS的集成微流控系统,该系统可实现结直肠癌类器官的自动化智能分选与药物评估,通过液滴封装保留类器官形态多样性,并借助机器学习精准分类不同形态亚群以挖掘其药物反应差异。相关研究以“DOSS: Microfluidic engineered system enables automated intelligent sorting and chemo-evaluation of droplet-based colorectal adenocarcinoma organoids”为题目,发表于期刊《Chemical Engineering Journal》。
本文要点:
1、本文介绍了一种集成微流控系统——液滴类器官分选系统(DOSS),用于结直肠癌类器官(CCO)的生成与分选,以提升药物筛选与下游分析的精度。
2、DOSS包含两个模块:CCO-D(结直肠癌类器官液滴)用于在基质中封装类器官以维持其形态多样性;IMPAT(图像引导多参数可调靶向)则通过机器学习实现基于形态特征的智能分选。
3、该系统能够高效分离不同形态的类器官亚群,并证实其在药物反应和干细胞标志物表达上存在显著差异。
4、综上,DOSS为结直肠癌精准医疗提供了可靠的体外模型平台,有望推动个体化治疗策略的发展。



图1. 基于液滴的集成化类器官分选系统(DOSS)。该系统包含两个独立模块:(1)液滴-类器官生成模块;(2)基于机器学习的类器官分选模块。

图2. 利用微流控液滴装置生成结直肠癌类器官-液滴单元(CCO-D)

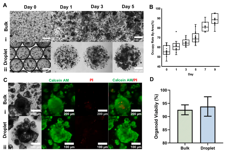
图3. 结直肠癌类器官(CCO)在胶原蛋白凝胶圆顶与液滴中生长情况的对比

图4. 批量培养的结直肠癌类器官(CCO)与实质性、管腔性结直肠癌类器官-液滴单元(CCO-D)的表征

图5. 图像引导多参数可调靶向系统(IMPAT)的示意图

图6. 基于IMPAT上预训练YOLO模型的CCO-D分选

图7. CCO-D对抗肿瘤药物的存活率响应,及培养7天后批量培养CCO与实质性、管腔性CCO-D的PCR表达评估
论文链接:https://doi.org/10.1016/j.cej.2025.166597
(本文仅供参考学习及传递微流控研究成果,版权归原作者所有,如侵犯权益,请联系删除)






