背景介绍:
三阴性乳腺癌(TNBC)是一种特殊类型的乳腺癌,由于其缺乏常见的靶向治疗受体,目前的治疗主要依赖于手术、放疗和化疗。TNBC的耐药性与血管生成过程密切相关,这一过程不仅促进了肿瘤的生长,还增加了肿瘤转移的风险。细胞因子,如血管内皮生长因子(VEGF)和表皮生长因子(EGF),在TNBC的耐药性形成中扮演了关键角色。因此,深入研究与血管生成相关的细胞因子对于理解TNBC对靶向治疗耐药性的分子机制具有重要意义。
然而,传统的二维细胞培养和动物模型在模拟肿瘤的复杂性和病理生理学特征方面存在限制。这些模型无法全面反映肿瘤微环境中的细胞-细胞相互作用、细胞外基质的影响、缺氧条件以及药物渗透等因素,这些因素都可能影响细胞对治疗的反应。因此,开发新的模型以更准确地模拟肿瘤微环境并评估细胞因子在TNBC治疗中的作用是必要的。

导读:
近期,山东大学韩琳教授、王一鹤博士等人开发了一种高通量的微流控平台,能够在单个多细胞肿瘤球(MTS)水平上,对细胞因子分泌与药物治疗之间的关系进行精确评估,为癌症治疗研究提供了新的视角和工具。相关研究以“A Microfluidic 3D-Tumor-Spheroid Model for the Evaluation of Targeted Therapies from Angiogenesis-Related Cytokines at the Single Spheroid Level”为题目,发表在期刊《Advanced Healthcare Materials》上。
本文要点:
1、本研究开发了一种集成了多功能模块的微流控平台,可以实现均一的多细胞肿瘤球的快速生成、药物处理和单个肿瘤球分泌细胞因子的检测。
2、利用该平台,研究了三阴性乳腺癌细胞株MDA-MB-231在不同靶向药物和化疗药物处理下的细胞活性和分泌细胞因子的变化。
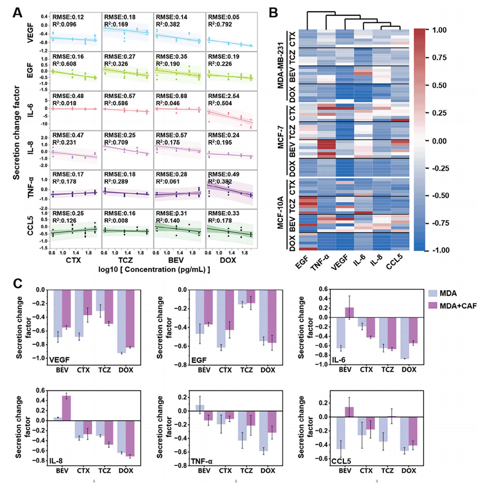
3、建立了线性回归模型,揭示了单个肿瘤球水平上分泌细胞因子与药物浓度之间的显著相关性,为预测靶向治疗效果提供了技术支持。
4、进一步将癌症相关成纤维细胞(CAFs)引入肿瘤球模型,探讨了肿瘤微环境对细胞因子分泌的影响,为深入理解靶向治疗耐药性机制提供了新的视角。
使用微流控平台研究癌症药物反应的主要优势包括:
1、高通量筛选:微流控平台可以同时处理多个样品,实现对大量药物浓度和条件的快速筛选,提高研究效率。
2、精确控制环境:微流控系统能够精确控制细胞培养环境,如温度、pH值、营养物质供应等,为细胞提供理想的生长条件。
3、空间控制:微流控技术能够在微小尺度上精确控制细胞的空间分布,模拟体内肿瘤微环境,提高模型的生理相关性。
4、减少样品和试剂用量:由于微流控平台的尺寸较小,可以在较小的体积内进行实验,从而减少样品和试剂的消耗。
5、实时动态监测:微流控设备可以实时监测细胞对药物的响应,便于研究药物作用的动态过程和机制。
6、个体差异分析:微流控平台可以对单个细胞或细胞团进行操作和分析,有助于研究细胞群体中个体对药物反应的差异。
微流控技术在癌症研究之外的其他生物医学领域具有以下潜在应用:
1、疾病模型构建:微流控平台可以模拟各种疾病环境,用于研究如心血管疾病、代谢性疾病、神经退行性疾病等的病理机制。
2、药物开发与筛选:用于新药的高通量筛选,评估药物对不同细胞类型的反应,促进药物研发的效率和安全性。
3、组织工程与再生医学:微流控技术可以创建具有特定微环境的三维组织模型,促进组织再生和修复。
4、免疫学研究:模拟和研究免疫细胞的行为,如T细胞、B细胞和巨噬细胞的激活、增殖和分化。
5、干细胞研究:控制干细胞的分化和增殖环境,研究干细胞的多向分化潜能和自我更新机制。
6、微生物学和感染病研究:研究细菌、病毒等微生物与宿主细胞的相互作用,以及抗生素和抗病毒药物的效果。
7、生殖和发育生物学:研究精子、卵子的功能和受精过程,以及胚胎发育的早期阶段,增进对生殖和发育过程的认识。
8、生物传感器和诊断技术:开发高灵敏度的生物传感器,用于早期疾病诊断和生物标志物的检测。
9、个性化医疗:分析患者特定细胞对药物的反应,定制个性化的治疗方案,提高治疗效果和患者生活质量。
10、环境毒理学:评估环境污染物和化学物质对细胞的影响,研究其潜在毒性,为环境保护和公共健康提供科学依据。
微流控技术因其精确控制微小体积流体和模拟复杂生物环境的能力,在生物医学研究的多个领域展现出巨大的应用潜力。

图1.多细胞肿瘤球体(MTS)的形成、药物治疗和细胞因子测量示意图。

图2.来自MDA-MB-231乳腺癌细胞的多细胞肿瘤球体的形态表征。

图3.三维和二维模型中MDA-MB-231细胞对药物治疗的敏感性。

图4.药物对MTS中血管生成相关分泌细胞因子的影响评估。

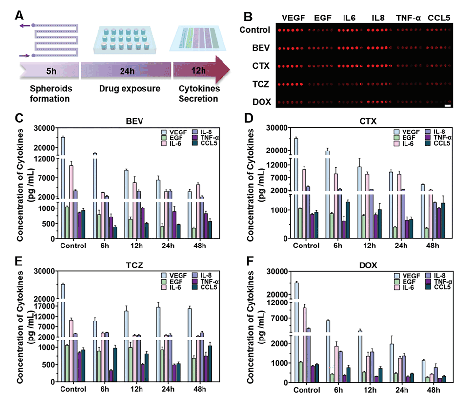
图5.不同药物治疗下单个MTS的细胞因子分泌统计。
原文链接:https://doi.org/10.1002/adhm.202402321






