
导读:
事实证明,脂质体药物的尺寸与其药代动力学和药效学密切相关。虽然微流控方法能在不同的缓冲液/脂质流速比(FRR)设置下成功制备出尺寸控制良好的脂质体,但改变流速比会不可避免地影响脂质体药物的浓度、包封效率和稳定性。近期,中南大学陈泽宇教授、陈翔教授团队开发了一种可控的微流控声空化芯片(Controllable cavitation-on-a-chip, CCC)技术,该策略有助于在任意流速比下精确调节脂质体药物的粒径分布。相关研究以“Cavitation-on-a-Chip Enabled Size-Specific Liposomal Drugs for Selective Pharmacokinetics and Pharmacodynamics”为题目,发表在期刊《Nano Letters》上。
本文要点:
1、本研究开发了一种可控的微流控声空化芯片(CCC)技术,实现了在任意流速比(FRR)下对脂质体药物尺寸的精确调控。
2、CCC技术制备的特定尺寸脂质体在摄取和生物分布行为方面表现出显著差异,从而在荷瘤动物模型和黑色素瘤患者来源的类器官(PDO)模型中展现了不同的抗肿瘤效果。
3、特别是,当脂质体尺寸减小至约80nm时,药物的主要富集部位从肝脏转变为肾脏。
4、这些发现突出了CCC方法在影响脂质体纳米药物的药代动力学和药效学方面的巨大潜力。
全文总结/概括:

CCC平台如何实现对脂质体尺寸的精确调控?它与传统的微流控方法有何不同?
1、可控的声空化技术:CCC平台利用可控的微流控声空化芯片技术,通过超声波换能器在微流控通道中产生空化现象,这种方法可以在不改变缓冲液/脂质流速比的情况下精确调控脂质体的尺寸。
2、声压强度调节:与传统微流控方法相比,CCC平台通过调整超声波换能器的输入电压来调节空化现象的强度,从而实现对脂质体尺寸的精确控制,而不是依赖于改变流速比。
3、尺寸均匀性提升:CCC平台不仅能够调控脂质体的尺寸,还能增强脂质体尺寸分布的均匀性,这一点可通过比较有无微流控声空化处理的多分散性指数(PDI)来证实。
4、多组分脂质体的适用性:与传统方法相比,CCC平台展示了对不同成分脂质体的适用性,能够成功合成具有不同尺寸的多种药物负载脂质体,而不受其成分的限制。
5、提高药物封装效率:CCC平台在合成特定尺寸的脂质体时,还观察到较小尺寸载药脂质体的封装效率得到提高,这一点与传统的微流控方法不同,后者可能需要牺牲封装效率来获得尺寸控制。
总之,CCC平台利用可控的声空化效应,在不改变流速比的条件下实现了对脂质体尺寸的精确调控,这一技术突破克服了传统微流控方法的局限性,为脂质体纳米药物的设计和优化提供了新的策略。
使用CCC平台合成的尺寸特异性脂质体在药代动力学和药效学上展现出哪些显著差异?
1、细胞摄取效率:较小尺寸的脂质体(S-Drug@Lip)在体外细胞实验中显示出比大尺寸脂质体(L-Drug@Lip)更高的细胞摄取效率,这归因于它们更容易与细胞膜相互作用并促进内吞。
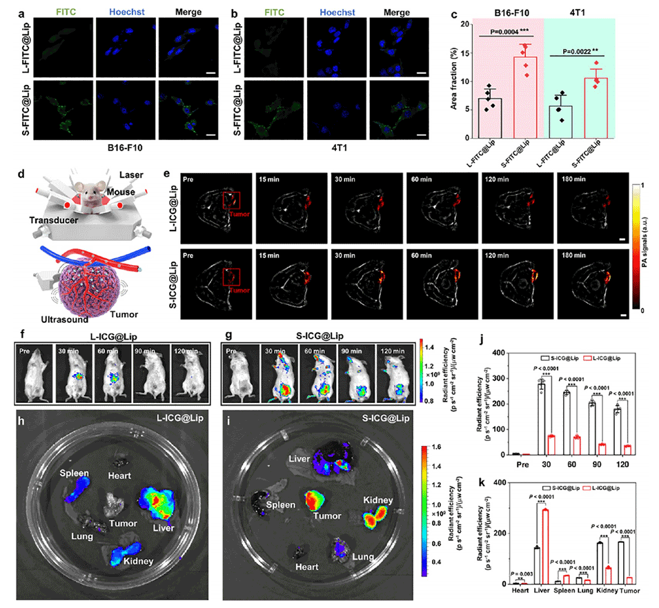
2、体内分布行为:通过体内光声成像(PACT)和荧光成像实验,观察到小尺寸脂质体在肿瘤组织中的积累和保留性能优于大尺寸脂质体,表明了尺寸特异性脂质体在肿瘤渗透性上的显著差异。
3、肿瘤抑制效果:在动物模型中,小尺寸脂质体展现出更好的抗肿瘤效果,其肿瘤抑制比例显著高于大尺寸脂质体和游离药物。
4、组织器官的分布:小尺寸脂质体倾向于在肾脏中积累,而大尺寸脂质体则更多地在肝脏中积累,这可能会影响药物的代谢途径和潜在的副作用。
5、安全性和生物相容性:组织病理学分析显示,通过CCC平台合成的尺寸特异性脂质体在主要器官中未引起明显的组织损伤,显示出良好的生物安全性。
这些差异强调了CCC平台在调控脂质体药物的药代动力学和药效学特性方面的巨大潜力,为优化治疗策略和提高治疗效果提供了新的方向。

图1.CCC平台示意图,用于高效生产尺寸特异性脂质体,以调节其药代动力学和药效学。

图2.CCC介导的尺寸特异性载药脂质体的表征。

图3.CCC辅助制备的尺寸特异性脂质体表现出不同的生物分布行为。

图4.B16−F10和4T1模型中尺寸特异性载药脂质体的治疗性能。

图5.PDO模型中尺寸特异性载药脂质体的摄取和毒性差异。
原文链接:https://doi.org/10.1021/acs.nanolett.4c02114






