
导读
近期,北京航空航天大学樊瑜波教授&邓小燕教授团队开发了一种微流控器官芯片,其具有动态弯曲流-固界面,可模拟人体内复杂的流体-固体相互作用。相关研究以“Microfluidic organ chip of fluid–solid dynamic curved interface”为题目,发表在期刊《Applied Physics Reviews》上。
本文要点:
1、本研究开发了一种新型微流体器官芯片,其具有动态弯曲流-固界面,可以更好地模拟人体内的流体-固体相互作用。
2、该芯片包含两个流-固动态弯曲界面,一个界面可以调节细胞的生物力学环境,另一个界面可以通过开放式微流体控制药物释放。
3、研究人员使用该芯片研究了内皮细胞和上皮细胞的力传导响应,并证明了该技术在药物筛选和疾病模拟等领域的潜力。
全文总结/概括:

微流控器官芯片的主要特点如下:
1、动态弯曲界面:该芯片复制了具有可调节生物力学的动态弯曲流体-固体生物界面,包括流动剪切应力、应变和基底刚度。
2、可控药物释放:该芯片通过开放的微流体设计,将药物封装在藻酸盐水凝胶中,实现精确高效的药物释放到细胞中。
3、特定对象和特定位置生物力学:该芯片可以在特定解剖位置复制特定对象的生物力学环境,有可能为个性化医学提供概念验证框架。
4、与生物光学测量的兼容性:该芯片与各种生物光学测量兼容,包括荧光成像和布里渊显微镜,以评估细胞反应和核硬度的变化。
5、高通量分析的潜力:虽然本文中没有明确提及,但芯片有可能升级为高通量分析,从而实现流网络的精细设计。
这些特征使微流体器官芯片成为研究细胞机械转导反应和控制药物递送的多功能平台,在个性化和精确医学中具有潜在应用。

图1.微流控芯片中流固动态弯曲界面和药物释放的示意图及设计。

图2.微流控芯片的力学分析与实验验证。

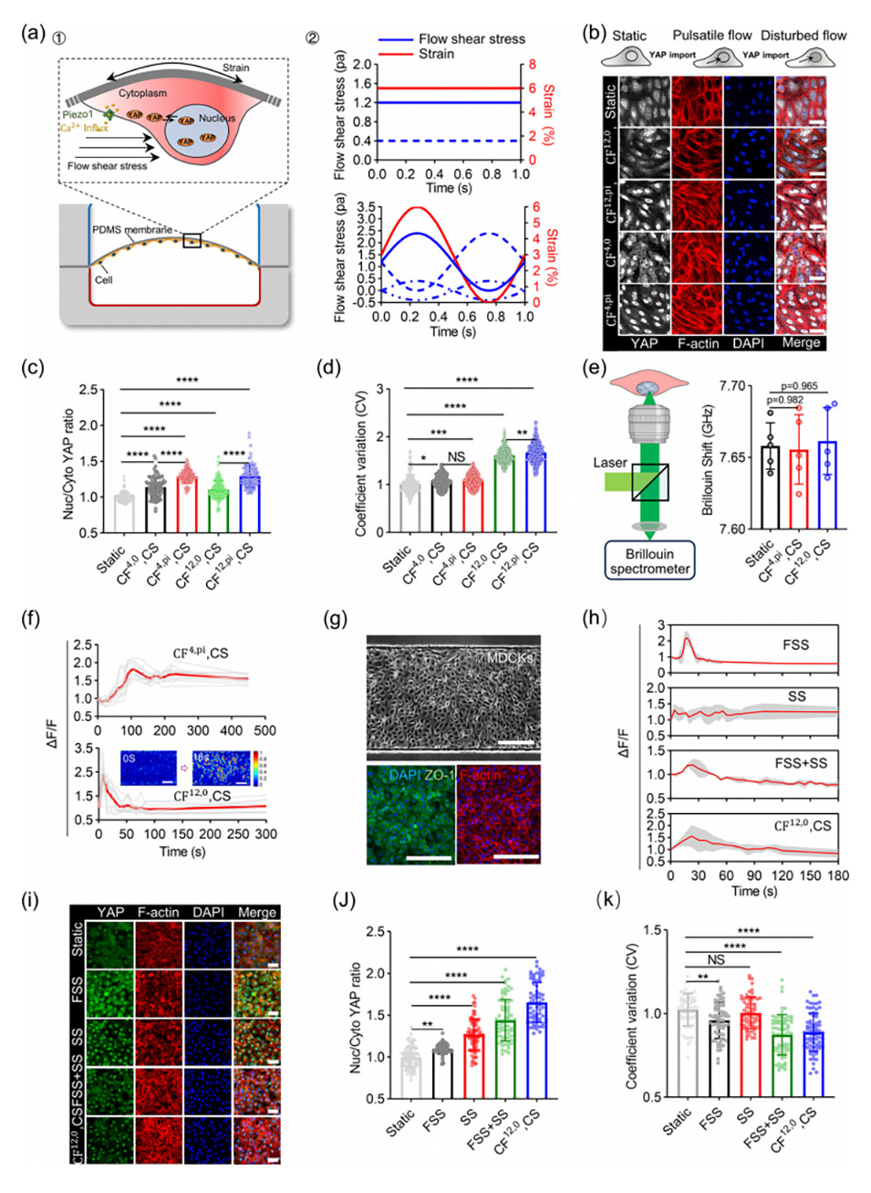
图3.微流控芯片中 Piezo1、Ca2+ 和 YAP 的动态力学表征。

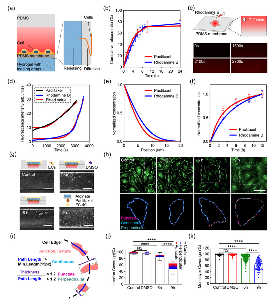
图4.微流控芯片的药物释放的研究。

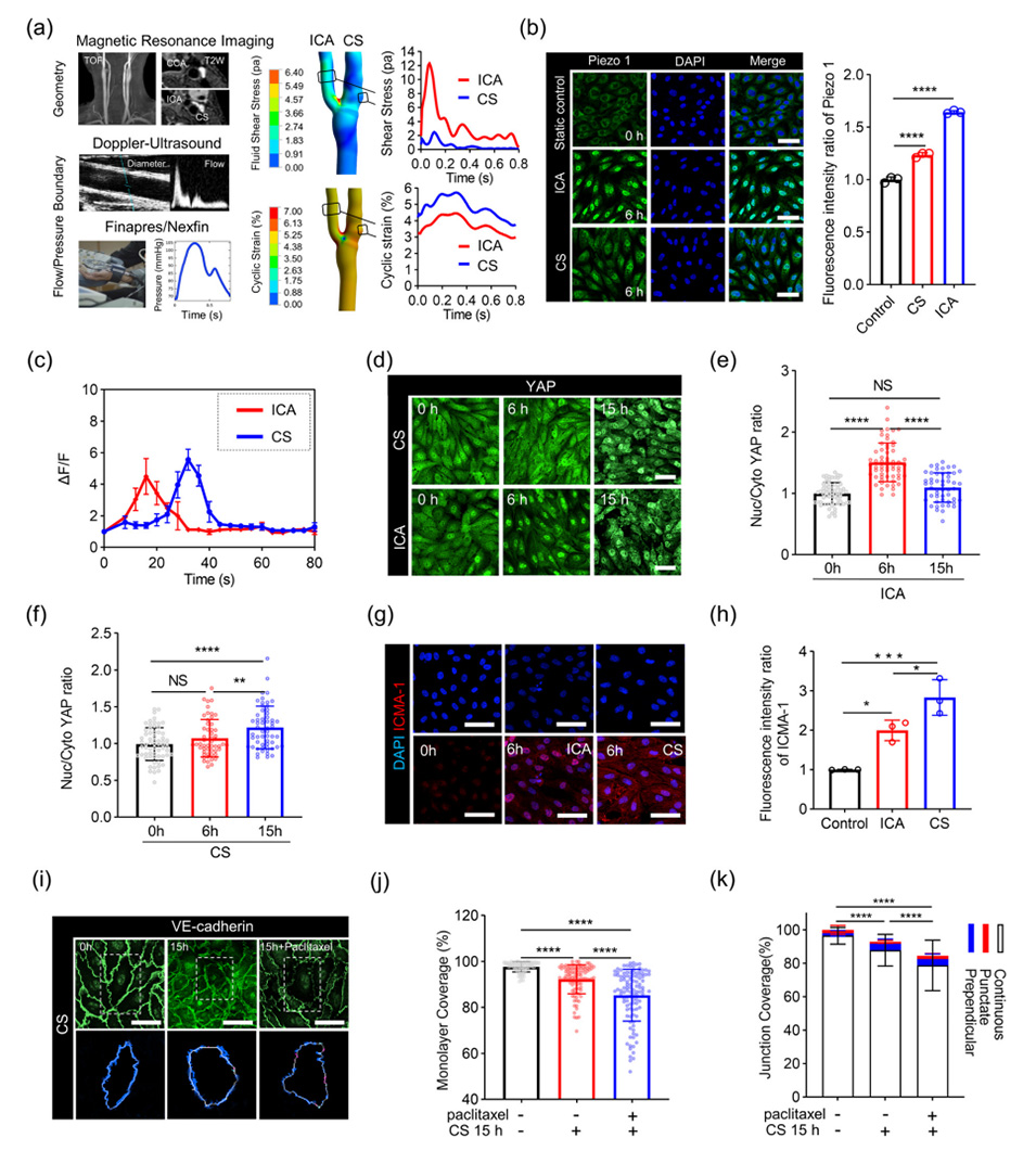
图5.微流控芯片中Piezo1、Ca2+、YAP的力学转导和个性化血液动力学特征下的药物释放。
论文链接:https://doi.org/10.1063/5.0177386






