单细胞操控与分析对于研究诸多基础生命过程、解析细胞异质性至关重要。在单细胞水平开展胞间生物分子的多参数研究,现已可助力疾病的早期诊断与个性化治疗。然而,细胞尺寸微小、目标生物分子浓度极低,是单细胞分析面临的关键挑战。液滴微流控技术借助微流控装置将单个细胞包裹于皮升级液滴中,革新了单细胞研究范式,为从海量单个细胞中获取基因组、转录组、蛋白质组与代谢组层面的信息提供了多样化技术策略。此外,在单细胞分辨率下解析不同分子图谱,可让研究者清晰揭示细胞内部异质性及其引发的细胞表型变化。


北京理工大学唐晓英教授、秦洁玲教授等人发表综述,首先介绍并讨论了液滴微流控技术及其作为理想单细胞分析工具的关键特性;进而详细总结了液滴的制备、操控方式,以及液滴微流控分析的检测方法;随后系统综述了该技术在单细胞基因组学、表观基因组学、转录组学、蛋白质组学与代谢组学研究中的最新进展;最后对单细胞液滴微流控应用面临的技术挑战与未来发展方向进行了总结与展望。相关研究成果以“Recent advances in droplet microfluidics for single-cell analysis”为题目,发表在期刊《Trends in Analytical Chemistry》上。
本文亮点:
阐述了单细胞分析方法的研究现状及液滴微流控技术的发展历程。
介绍了液滴的生成与操控方式,以及液滴微流控分析中的几种主要检测手段。
总结了利用液滴微流控技术进行单细胞分析的最新研究进展。
探讨了液滴微流控技术用于单细胞分析所面临的挑战与转化应用前景。
一张图读懂全文

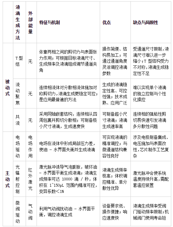
不同液滴生成方法对比



图1:液滴微流控技术在单细胞分析领域的发展时间线。

图2:液滴微流控技术中被动液滴生成方法的示意图。液滴可以通过具有三种不同几何结构的微流控装置生成:(A) 交叉流(cross-flow),(B) 流动聚焦(flow-focusing),以及 (C) 共流(co-flow)。

图3:液滴微流控技术中主动液滴生成方法的示意图。(A) 电场驱动。(B) 红外(IR)激光辐射控制。(C) 气动阀驱动。

图4:单细胞分析流程中所用的微流控液滴操控模块。(A) 拆分。(B) 融合。(C) 混合。(D) 分选。(E) 捕获。

图5:基于贴壁细胞的液滴微流控技术。(A) 基于喷墨打印聚赖氨酸模板的微米级液滴阵列,用于单细胞贴壁培养。(B) 一种用于操纵单个贴壁细胞局部区域的微流控方法。

图6:液滴微流控的非光学检测方法。(A) 通过在单个玻璃微芯片上集成采样探针、电喷雾发射探针和在线混合器,从而简化装置并改进常压质谱(ambient MS)功能的微流控技术。(B) 微流控芯片上甲基化 DNA 的电化学检测。(C) 集成化学裂解功能的微流控液滴中的单细胞 RT-PCR。

图7:基于液滴微流控的全基因组分析方法。(A) DOP-PCR、(B) MDA 和 (C) MALBAC 的原理示意图。

图8:单细胞 RNA 测序(scRNA-seq)实验典型工作流的示意图,包括 inDrop、Drop-seq 和 10x Chromium,以及它们在条形码设计、文库大小、乳液和下游反应方面的差异。

图9:用于单细胞膜蛋白分析的液滴微流控技术。(A) 通过测序进行转录组和表位细胞索引(CITE-seq)的示意图。(B) RNA 表达和蛋白测序方法(REAP-seq)的图解。

图10:Abseq 技术流程,这是一种不使用 poly(dT) 的液滴微流控膜蛋白定量方法。
论文链接:https://doi.org/10.1016/j.trac.2023.116932
(本文仅供参考学习及传递微流控研究成果,版权归原作者所有,如侵犯权益,请联系删除)
下一篇:暂无






