肌少症是与衰老密切相关的退行性骨骼肌疾病,表现为肌肉量和功能渐进性丧失,严重影响老年人生活质量,还会增加跌倒、骨折等风险,且糖尿病、心脏病等病症会诱发或加重该疾病。目前其治疗手段有限,抗阻运动是唯一经验证的有效干预方式,但对老年人群实施难度大,营养干预仅能作为辅助手段,因此亟需靶向核心病理机制的新型治疗方案。而肌少症的核心病理为烟酰胺腺嘌呤二核苷酸(NAD+)缺乏导致线粒体功能障碍,肌管衰老与线粒体功能障碍相互促进,补充NAD+前体烟酰胺单核苷酸(NMN)是潜在策略,但传统NMN递送系统存在生物利用度低、无法持续起效等问题。

借鉴新能源汽车的充电原理,重庆医科大学附属第一医院骨科黄伟/廖军义/雷一霆团队开发一种创新的能量补充水凝胶微球,以实现NMN在核心肌肉中的高效、多层次精准递送。首先,将NMN封装在接枝了线粒体靶向肽SS-31的脂质体中(NMN@Lipo-s)。随后,将这些功能化的脂质体嵌入醛基化修饰的透明质酸微球(AHM)中,通过席夫碱介导的组织粘附作用,实现了在肌肉局部的滞留和持续释放。体外和体内实验证实,NMN@Lipo-s@AHM能有效恢复肌肉细胞的线粒体功能,改善肌管衰老,并延缓肌少症进展。相关研究以“Energy-replenishing, mitochondria-targeted hydrogel microspheres mitigate sarcopenia via cellular senescence amelioration”为题,发表于期刊《Journal of Controlled Release》。
本文亮点:
1、基于微流控技术制备的能量补充型线粒体靶向水凝胶微球,可实现向肌肉组织持续、局部递送烟酰胺腺嘌呤二核苷酸(NAD+)。
2、NMN@Lipo-s@AHM制剂能恢复肌少症状态下的线粒体功能,改善能量代谢过程,缓解细胞衰老。
3、该制剂可激活AMPK-SIRT1-PGC1α信号轴,以增强线粒体生物发生,维持细胞氧化还原稳态。
4、施用NMN@Lipo-s@AHM制剂可改善肌少症模型的肌肉量、肌纤维构成及步态表现。

NMN@Lipo-s@AHM能量补充水凝胶微球制剂的设计思路是解决NMN给药的稳定性、靶向性和缓释性问题,实现NMN向肌肉细胞线粒体的高效、持续、精准递送,各组成部分的核心作用如下:
1、NMN:作为NAD+的关键前体,补充细胞内NAD+水平,恢复线粒体能量代谢、改善细胞衰老;
2、脂质体:通过微流控法包封水溶性NMN,提升其稳定性,帮助NMN穿透肌细胞膜,同时接枝线粒体靶向肽SS-31,实现NMN向线粒体的精准递送;
3、醛基化透明质酸水凝胶:作为载体包封NMN@Lipo-s,通过席夫碱反应实现与肌肉组织的局部黏附,且经光交联后可实现NMN的持续缓释,避免常规给药的脱靶副作用和短效性。

图1. 能量补充型水凝胶微球的制备策略与作用原理

图2. 临床肌少症样本分析

图3. NMN@Lipo-s@AHM的表征结果

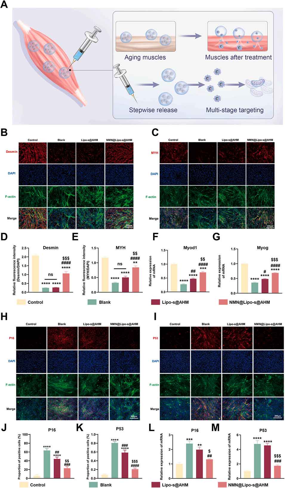
图4. NMN@Lipo-s@AHM抑制肌少症中的肌纤维丢失与肌管衰老

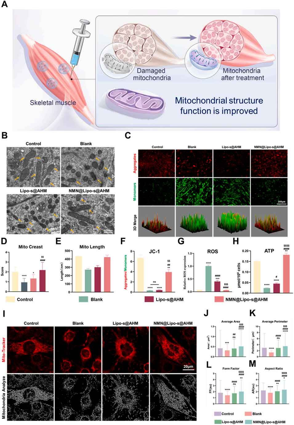
图5. NMN@Lipo-s@AHM对肌少症肌管的线粒体功能改善作用

图6. 小鼠的步态分析结果

图7. NMN@Lipo-s@AHM对肌少症的体内作用效果
论文链接:https://doi.org/10.1016/j.jconrel.2025.114595
(本文仅供参考学习及传递微流控研究成果,版权归原作者所有,如侵犯权益,请联系删除)
上一篇:微流控湿法纺丝制备纯壳聚糖核壳纤维:从废弃生物质到高强度、可编织组织工程材料
下一篇:暂无






