研究背景与目的
1、OA疾病现状:骨关节炎(OA)是常见退行性关节疾病,全球影响超5亿人,以软骨降解、慢性炎症、软骨下骨重塑为特征,严重影响生活质量,造成巨大社会经济负担。
2、现有治疗不足:传统关节内治疗,如皮质类固醇注射、粘弹性补充仅能暂时缓解症状,缺乏疾病修饰作用,无法应对其多因素发病机制。
3、核心挑战:OA病理涉及氧化应激(ROS积累)、炎症反应、软骨再生能力不足等多环节,需开发多靶点整合型治疗平台。
4、研究目的:构建可注射、集抗氧化、抗炎、再生功能于一体的水凝胶微球系统,实现OA局部微创治疗。

近期,华侨大学傅超萍副教授团队采用紫外辅助微流控技术开发了一种可注射的甲基丙烯酰化硫酸软骨素(ChSMA)水凝胶微球平台,其共载灵芝多糖还原的二氧化锰纳米酶(GLPM)、地塞米松磷酸钠(Dsp) 和骨髓间充质干细胞(BMSCs),集成抗氧化、抗炎和再生功能,用于骨关节炎(OA)局部治疗。相关研究以“Injectable Chondroitin Sulfate Methacrylate Hydrogel Microspheres Co-Loaded with GLPM Nanozyme, Dexamethasone, and Stem Cells for Synergistic Osteoarthritis Therapy”为题,发表在期刊《Advanced Science》上。
本文要点:
1、该研究开发了一种可注射的多功能水凝胶微球平台(GLPM/Dsp@ChSMA),用于骨关节炎(OA)的协同治疗。
2、微球设计与制备:以甲基丙烯酰化硫酸软骨素(ChSMA)为水凝胶基质,通过紫外辅助微流控技术制备均匀微球(约125μm),共载灵芝多糖还原的二氧化锰纳米酶(GLPM)、地塞米松磷酸钠(Dsp)和骨髓间充质干细胞(BMSCs)。
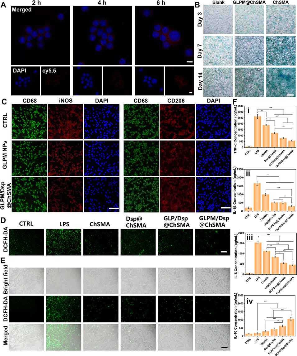
3、核心成分功能:GLPM具有类酶活性,可高效清除活性氧(ROS)和活性氮(RNS);Dsp实现抗炎药物缓释;BMSCs促进软骨修复,ChSMA基质模拟细胞外基质,保障细胞存活与功能。
4、体外实验:微球可降低细胞内ROS水平,诱导巨噬细胞向抗炎M2表型极化,抑制60%-70%的促炎细胞因子(TNF-α、IL-6等),同时提升90%的抗炎因子IL-10;支持软骨细胞与BMSCs的3D共培养存活及基质合成。
5、体内实验:在大鼠OA模型中,关节内注射后显著减少软骨侵蚀,骨赘体积降低80%,软骨下骨微结构改善,国际骨关节炎研究学会(OARSI)评分降低88%,且生物相容性良好,无明显系统毒性。
6、该可注射水凝胶微球通过抗氧化、抗炎和再生功能的协同作用,为OA提供了一种微创、多靶点的局部治疗策略,有望推动慢性肌肉骨骼疾病的精准给药与细胞疗法发展。



图1 载细胞治疗性微球治疗骨关节炎的示意图

图2 GLPM纳米颗粒的制备及成分分析

图3 ChSMA的合成及水凝胶微球的形态学分析

图4 GLPM/Dsp@ChSMA水凝胶微球的可注射性及理化性质评价

图5 GLPM纳米颗粒及GLPM/Dsp@ChSMA水凝胶微球的细胞相容性、细胞摄取、巨噬细胞极化、ROS清除及炎症因子调控的体外评价

图6 冻干与非冻干GLPM/Dsp@ChSMA水凝胶微球的软骨细胞活性及干细胞负载能力评估

图7 水凝胶微球治疗骨关节炎的影像学评价结果

图8 水凝胶微球治疗骨关节炎的组织学及抗炎评价
论文链接:https://doi.org/10.1002/advs.202517083
(本文仅供参考学习及传递微流控研究成果,版权归原作者所有,如侵犯权益,请联系删除)






