基因编辑技术已经彻底改变了生物研究的格局,其中CRISPR-Cas9系统因其简单性、多样性和高效性而备受关注。然而,CRISPR系统的有效性取决于其能否成功进入目标细胞。

近期,有研究人员开发了一种名为“液滴细胞钳(DCP)”的微流控基因传递系统,用于高效且安全地进行CRISPR介导的基因组编辑。该系统将液滴微流控与细胞机械穿孔相结合,通过微尺度收缩实现细胞和CRISPR系统的封装和受控通过,从而在细胞膜和核膜上产生不连续性,促进CRISPR系统快速内化到细胞核中。相关研究以“Highly efficient CRISPR-mediated genome editing through microfluidic droplet cell mechanoporation”为题目发表于期刊《Nature Communications》。
本文要点:
1、开发了一种名为“液滴细胞钳(DCP)”的微流控基因传递系统,该系统将微流控技术与细胞机械穿孔相结合,能够高效且安全地进行基因组编辑。
2、DCP系统可以将细胞和CRISPR系统包裹在微滴中,并通过微米级的狭缝进行控制通过,从而在细胞膜和核膜上产生不连续性,促进CRISPR系统快速进入细胞核。
3、与电穿孔相比,DCP平台在单敲除(约6.5倍)、双敲除(约3.8倍)和敲入(约3.8倍)等关键指标上均表现出更高的编辑效率。
4、DCP平台不仅可以高效递送CRISPR系统,还展示了对mRNA和质粒DNA的高效转染能力,体现了其在基因工程应用中的广泛潜力。
5、该研究结果凸显了DCP平台作为下一代基因编辑工具的巨大潜力,对临床和生物细胞研究具有重要意义。
DCP平台在基因编辑方面的优势包括:
1、更高的编辑效率:DCP平台在单敲除、双敲除和敲入等关键基因编辑操作中的效率分别比电穿孔高出约6.5倍、3.8倍和3.8倍,显著提升了基因编辑的成功率。
2、更好的细胞活力与功能保护:DCP平台在操作过程中更好地保护了细胞的功能性和稳定性,而电穿孔由于施加高压电脉冲,往往会导致不可逆的细胞损伤,影响后续实验结果。
3、生物分子递送的多样性:DCP平台展示出对多种生物分子(如mRNA、质粒DNA和CRISPR-Cas9核糖核蛋白)的高效递送能力,体现了其在不同应用场景下的广泛适用性。
4、更低的分析物消耗:与传统的细胞挤压法相比,DCP平台能够以更低的分析物用量实现出色的递送和转染性能,降低了实验成本并提高了实验的可行性。
DCP平台在大分子递送方面展现出哪些独特的优势?它如何实现对大分子的高效内化?
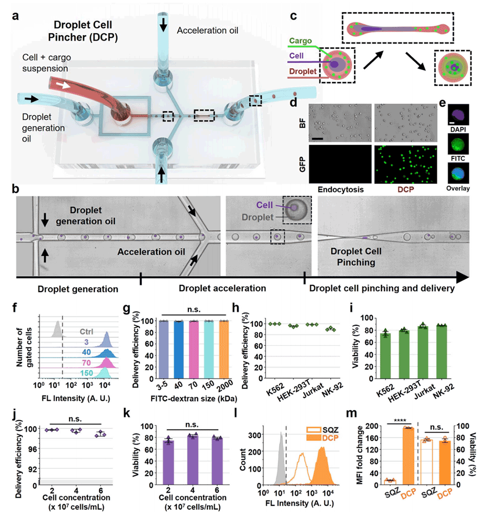
1、高效递送能力:DCP平台能够实现接近100%的大分子递送效率,且适用于多种细胞类型,包括难以转染的原代细胞。这种高效递送能力远超传统的挤压式微流控技术。
2、广泛的分子尺寸适应性:DCP平台能够有效递送不同大小的FITC-dextran(从3kDa到2000kDa),展现出对大分子尺寸的广泛适应性。
3、高速机械穿孔机制:DCP平台利用高速通过微米级孔道的机械穿孔过程,在细胞膜和核膜上产生瞬时的可逆性穿孔或断裂,从而促进大分子快速内化到细胞质和细胞核内。这种机械穿孔方式优于单纯依赖于被动扩散的挤压式方法。
4、二次流动增强传质:DCP平台利用微流控中产生的二次流动,进一步增强了大分子向细胞内部的对流传输,提高了递送效率。
综上所述,DCP平台凭借其高速机械穿孔和二次流动传质的独特机制,实现了对各种尺度大分子的高效内化,为基因工程、细胞治疗等领域提供了一种新型的高性能递送技术。

图1.液滴细胞钳(DCP)平台概览及其传递特性。

图2.在不同操作流速和几何条件下将2000kDa FITC-葡聚糖递送至K562细胞的传递特性表征。

图3.利用DCP平台进行mRNA和质粒DNA细胞转染。

图4.通过将CRISPR-Cas9核糖核蛋白(RNP)递送至K562细胞进行各种基因组编辑,随后通过NHEJ途径对目标位点的编辑效率进行表征。

图5.通过将CRISPR-Cas9 RNP递送至K562细胞进行基因组编辑,随后通过HDR途径对目标位点的编辑效率进行表征。
论文链接:https://doi.org/10.1038/s41467-024-52493-1






