神经母细胞瘤(NB)是婴幼儿中最常见的颅外恶性肿瘤,化疗虽为其主要全身治疗方式,但患者常出现化疗耐药。传统的二维或三维细胞培养模型在模拟体内肿瘤微环境(尤其是细胞外基质的力学特性) 方面存在局限,而动物模型则存在周期长、成本高等问题。因此,开发一种能够复现肿瘤机械微环境的快速、可靠药物评估平台至关重要。

 

 

近期,南京鼓楼医院刘光陵教授、任昊桢副教授、王经琳老师等人通过微流控技术,成功制备出能模拟体内压力并引导肿瘤细胞形成三维球体的生物响应性水凝胶微纤维,为在体外精准评估药物疗效提供了新工具。相关研究以“Mechanically Tunable Hydrogel Microfibers for Biomimetic Tumor Drug Testing”为题目,发表在期刊《Advanced Functional Materials》上。

 

本文要点:

1、本研究针对神经母细胞瘤化疗疗效受限的问题,开发了一种可模拟肿瘤细胞外基质力学特性的生物响应性水凝胶微纤维,用于药物反应评估。

2、该微纤维采用微流控技术制备,具有海藻酸盐/聚N-异丙基丙烯酰胺(ALG/PNIPAM)外壳和羧甲基纤维素(CMC)内核,能够封装细胞且尺寸均一、结构可控。

3、源于PNIPAM的温敏特性可模拟细胞外基质的力学变化,调控细胞压力环境,快速形成高活性三维肿瘤球体。

4、研究结果表明,在不同外部压力条件下,微纤维内的神经母细胞瘤球体对不同化疗药物表现出差异性敏感性。该仿生微纤维平台为模拟神经母细胞瘤微环境及临床相关药效评估提供了可靠工具。

 

图1:利用微流控技术制备包封肿瘤细胞的核壳结构微纤维,模拟神经母细胞瘤(NB)体内力学环境用于抗肿瘤药物评估的示意图

 

 

图2:ALG/PNIPAM/CMC微纤维的制备

 

 

图3:ALG/PNIPAM/CMC水凝胶微纤维的温度响应性

 

 

图4:复合水凝胶微纤维中神经母细胞瘤(NB)肿瘤球的形成及肿瘤压迫微环境的模拟

 

 

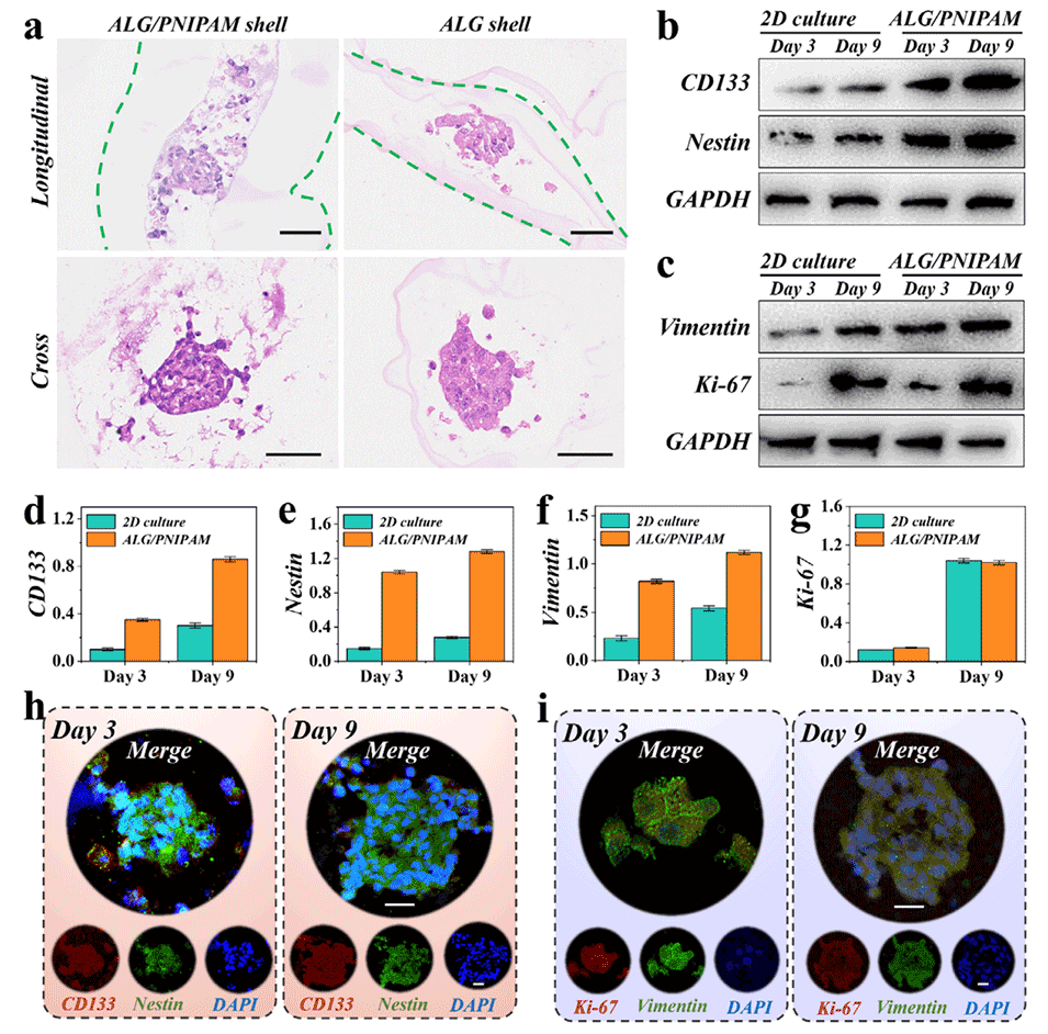
图5:包封于水凝胶微纤维中的肿瘤球的组织学特征

 

 

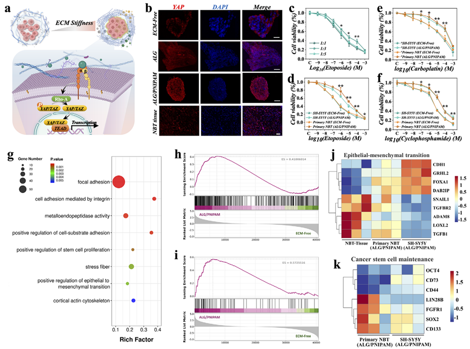
图6:YAP信号通路及肿瘤细胞对细胞外基质(ECM)刚性的响应

 

论文链接:https://doi.org/10.1002/adfm.202502840

(本文仅供参考学习及传递微流控研究成果,版权归原作者所有,如侵犯权益,请联系删除)